
【软件介绍】
Houdini(电影特效魔术师)Side Effects Software的旗舰级产品,是创建高级视觉效果的有效工具,因为它有横跨公司的整个产品线的能力,Houdini Master为那些想让电脑动画更加精彩的动画制作家们提供了空前的能力和工作效率。
【软件功能】
1、建模在Houdini 15中,建模师可以更有效的工作,新的微调编辑(tweak edit),边线滑动(edige sliding)和一些新工具比如多边形桥接(PolyBridge),多边形挤出(PolyExtrude)和多边形二维延展(PolyExpand 2D)。对于高精度模型,新的重拓扑工具将可以用来根据高模建立低模。
这些改进对于游戏美术来说尤其有用,他们可以在游戏引擎中(Unity和Unreal)制作程序化的工具。多边形二维延展(PolyExpand 2D)本意就是为游戏建模设计的。
2、渲染
在Houdini 15中渲染的速度和质量得到进一步提升,主要得益于着色器建立(shader building),材质重写以及对RenderMan20的支持。尤其是着色器建立,新增了一个新的着色器库,一个重写了的Shader Fx菜单,层材质以及卡通着色器。
材质样式表创建了一个产品级的流程,用于管理材质重写。我们可以更容易得设置随机的纹理以及各种其他的材质参数,来使得同一套材质在不同物体上表现有差异,这尤其适合群集代理。
3、动画
Houdini 15的动画流程比以往都要好,新增了洋葱皮皮肤(onion skinning),动作库面板以及改进的dope sheet,他们可以让摆动作和K帧变得更容易。
新增的简易男性和简易女性装配提供了简单的角色,来帮助你探索Houdini的动画工具。他们每个都是一个数字资产,包含了角色选择器和动作库。装配师可以打开这些资产,查看里面的网络,来学习如何在Houdini中装配(绑定)
4、视觉特效
Houdini 15可以让特效师有能力处理更大更多的特效。新的自适应PBD让你专注于谷物模拟在碰撞区域。新的粘性流体工具比如岩浆、融化物以及Emit Steam可以帮助特效师快速制作各种特效。
流体和PBD模拟现在可以被分布到多个节点(渲染农场节点)进行解算,模拟的结果可以在渲染时无缝拼接,这对于大数据运算非常有用。
5、游戏
在Houdini 15中,很多改进都是为了游戏制作者考虑的。包括上文提到的那些建模工具(多边形挤出、桥接、延展、重拓扑以及UV编辑),他们将使得用Houdini做游戏更容易。另外改进的还有纹理烘培 和 切线空间的法线纹理支持。
对于游戏制作者来说,利用Houidini引擎可以获得巨大优势,目前有针对Unreal和Unity的版本,新的用户界面可以让你为游戏引擎制作数字资产更加容易。
【软件特色】
1、新的Vellum多功能解决方案为Houdini带来快速布料以及其他综合效果,如头发,柔软的身体和谷物。 Vellum求解器是GPU加速的,非常容易设置和迭代。2、白水解算器已被重写,以实现更有机,泡沫,外观与真实的细胞模式和排斥力以及与源FLIP SIM更准确的关系。
3、基于材料的破坏工具通过提供预压裂材料(如混凝土,玻璃和木材)的工具,同时自动构建将整个系统连接在一起的约束网络,使设置和艺术直接破坏镜头更容易。
4、地形现在包括先进的侵蚀工具,可以更好地控制细节,如河流线,河岸和碎片以及新的分层散射,以便更有效地将元素放置到景观中。
5、新的UV工具定义了一个完全程序化的工作流程,从自动接缝开始,然后转移到精确的展平和超高效的布局。
6、新的Retime SOP节点是一个功能强大的工具,用于拉伸或减慢模拟数据,如流体模拟,RBD模拟器甚至体积,具有有效插值和混合选项,可创建干净,完全逼真的结果。
交互式建模包括一个新的PolyDraw架子工具,它允许您在场景中的任何位置使用我们的交互式“拓扑构建”工具,而无需参考几何体。对齐和对齐的改进,包括快速构造平面对齐和定位;旋转对齐;视图和建筑平面记忆;和新的几何对齐工具。
7、通过新设计的时间轴改进了角色动画和装配,该时间线支持更加动画师友好的关键帧工作流程和面部自动装备,可实现完整的自上而下的自动装配解决方案。
8、它引擎现在功能更全面,拥有全新的3DS Max插件,2.0 Unity插件以及Maya和UE4插件的重要增强功能。
9、GLTF导入和导出为该软件带来了“JPEG的3D”,以提供高效,可互操作的资产交付格式,压缩3D场景的大小并最小化运行时处理。

【模组介绍】
Objects Object scene 场景描述模块SOPs Surface OPerations 表面编辑模组
POPs Particle OPerations 粒子编辑模组
CHOPs CHannel OPerations 通道编辑模组
COPs Compositing OPerations 图像合成模组
SHOPs Shader OPerations 材质编辑模组
VOPs Vex OPerations VEX模组
Outputs Render outputs 渲染输出模块
DOPs Dynamics OPerations 动力学编辑模组

【常用快捷键】
W:切换阴影/线框D:显示“显示选项”窗口
Space + B:切换单个/多个视角端口
Space + O:切换正面/透视面
Space + E:切换一个和多个视图
Space + 1:当前视口切换到透视
Space + 2:顶部视角
Space + 3:前方视角
Space + 4:侧面视角
Space + 5:UV编辑器
Alt + 1:场景视图
Alt + 2:网络编辑器
Alt + 3:参数
Alt + 4:节点树视角
Alt + 5:文本框
Alt + 6:频道编辑
Alt + 7:材质调色板
Alt + 8:参看详细
Alt + 9:场景视角
Ctrl + T:新标签
Ctrl + PgUp:前一个标签
Ctrl + PgDn:下一个标签
Ctrl + :W关闭标签
Alt + /:关闭所有标签

【使用教程】
安装1,根据自己的系统,选择win32或win64位的版本安装。建议用默认的路径,切记安装路径应该只有英文和数字,不要有中文等字符。
2,安装完后,不要运行。先关闭HoudiniLicenseServer系统服务:a,在开始菜单中打开运行工具,输入services.msc,打开“服务”窗口b, 右键点击HoudiniLicenseServer服务,选择“停止”,切记不要选错了,有一个名称挺相近的HoudiniServer,可不要把它关了!c,这个窗口先别关,第4步还要用

3,拷贝sesinted.exe文件到c:\windows\system32路径,覆盖并替换原文件。如果无法替换,请检查上一步做没做。
4,替换完毕后,在“服务”窗口再开启HoudiniLicenseServer服务
5,在开始菜单中,找到License Administrator

6,在Server Information标签页,记下Server host和server code,这个窗口别关

7,打开Keygen.exe,在server name和server code输入刚才记下的两项,点击Generate License,会出现一大堆认证密钥,其实我们将只会用到其中前5行

8,回到License Administrator,点击菜单File >> Manually Enter Keys,将刚才那5行依次粘贴过来:
请耐心操作,不要复制错了,然后点击Accept

9,如果成功了,应该能看到绿色的图标,并且能显示已安装的License,下图为同时安装了12.0和12.5的情况

破碎特效
一.导入破碎物体
导入破碎物体,这里使用的是一栋建筑,这栋建筑是多个部件组合而成的,不是一个整体的,这样的好处是可以产生一些自然的破碎效果。

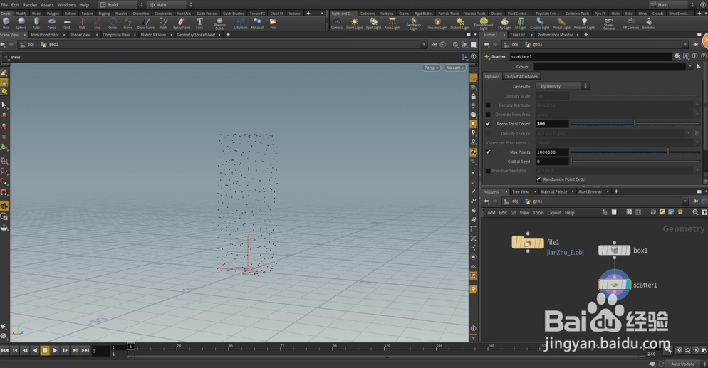
二.设置破碎数量
要产生自然的破碎效果,必须对模型进行破碎处理,会使用到voronoifracture节点。这个节点可以通过其他物体来产生和控制破碎数量,这里用的是一个BOX物体。

对BOX运用一个scatter节点,把BOX转换为点,并设置Force Total Count为300,这是点的数量,也就是后面破碎的数量。



为了让scatter产生的节点位置更加的随机,对scatter节点运用一个Point Jitter节点,并设置Scale为2。

三.产生破碎
对导入建筑的File节点运用Foronoi Fracture节点。并把Point Jitter节点接入Foronoi Fracture节点的Input2接口。这样就对建筑模型进行了破碎处理。


四.破碎动力学解算
回到scene级别,选中建筑的Geometry节点。在Rigid Bodies工具架上使用RBD Fractal Object工具,把建筑模型变为破碎物体。


在Collisions工具架上使用Ground Plane工具创建地面。

点击动画播放按钮对破碎进行动力学解算。


最后是添加其他特效,比如灰尘,烟雾等,这些特效可以在Houdini完成,也可以在后期制作里完成。
【更新日志】
RenderProperties.json文件中的Include语句现在将扩展变量。添加了QuadArm模块,为锁骨/臀部添加了FK控制,修复了许多UI问题,更好地计算了QuadTail长度,更好的QuadSpine控制方向,移除了arclen表达式,从骨骼腐蚀顺序中删除了通道参考。
修复了Switch ROP,以便每次(可能多次)重绘网络编辑器时不评估它的“索引”参数表达式。当使用复杂表达式查看具有许多Switch节点的ROP网络时,这应该可以提高网络编辑器的性能。
修复导入glTF场景文件的原因是bug没有在路径中扩展变量。
如果无法对网络编辑器背景图像进行加密,则不再在父网络上设置错误状态。相反,加载标准错误图像,以明显无法在不干扰节点烹饪的情况下找到文件。
按下“对齐”热键(Shift + A),在网络编辑器中交换水平和垂直滑动的behvaior。

































