
【检测原则】
直线度误差的检测一般可采用“与理想要素比较原则”、“测量特征原则”、和“控制实段边介原则”。其中“与理想要素比较原则”应用最多。这时理想直线采用以下两种形式来体现。(1)实物形式体现理想直线,可采用平尺、刀口尺(样板直齿)、精密平板和拉紧钢丝等来体现理想直线。
(2)自然物理形式体现理想直线
①利用光学原理制成的准直仪类仪器和各种干涉仪。
②利用水平物理|生质构成的水平仪类仪器(框式水平仪、全像水平仪、电子水平仪等)。
【使用说明】
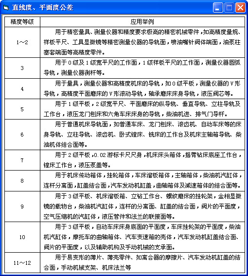
一、下载双击“直线度、平面度公差.exe”直接运行软件二、直线度、平面度公差应用举例
点击应用举例,将出现下图界面,表中列出了各精度等的应用场合。

三、查询
点击查询按钮,出现你要的结果:

【公差等级选择】
直线度和平面度公差值GB1184-1996) μm:
1、公差等级为1、2时:
用于精密量具、测量仪器以及精度要求极高的精密机械零件,如0级样板、平尺、
0级宽平尺、工具显微镜等精密测量仪器的导轨面,喷油嘴针阀体端面平面度,油泵柱塞套端面的平面度等。
2、公差等级为3时:
用于0级及1级宽平尺工作面,1级样板平尺的工作面、测量仪器圆弧导轨的直线度、测量仪器的测杆等。
3、公差等级为4时:用于量具、测量仪器和机床导轨,如1级宽平尺、0级平
板、测量仪器的V形导轨、高精度平面磨床的V形导轨和滚动导轨、轴承磨床及平面磨床床身直线度等。
3、公差等级为5时:
用于1级平板、2级宽平尺、平面磨床的纵导轨、垂直导轨、立柱导轨和平面磨
床的工作台,液压龙门刨床导轨面、六角车床床身导轨面、柴油机进排气门导杆等。
4、公差等级为6时:
用于1级平板、普通车床床身导轨面、龙门刨床导轨面、滚齿机立柱导轨、床身
导轨及工作台、自动车床床身导轨、平面磨床垂直导轨、卧式镗床、铣床工作台
以及机床主轴箱导轨、柴油机进排气门导杆直线度、柴油机机体上部结合面等。
5、公差等级为7时:
用于2级平板、0.02游标卡尺尺身的直线度、机床床头箱体、滚齿机床身导轨的
直线度、镗床工作台、摇臂钻底座工作台、柴油机气门导杆、液压泵盖的平面度,压力机导轨及滑块。
6、公差等级为8时:
用于2级平板、车床溜板箱体、机床主轴箱体、机床传动箱体、自动车床底座的
直线度,气缸盖结合面、气缸座、内燃机连杆分离面的平面度,减速器壳体的结合面。
7、公差等级为9时:
用于3级平板、机床溜板箱、立钻工作台、螺纹磨床的挂轮架、金相显微镜的载
物台、柴油机气缸体、连杆的分离面、缸盖的结合面、阀片的平面度、空气压缩机的汽缸体、柴油机缸孔环面的平面度以及液压管件和法兰的连接面等。
8、公差等级为10时:
用于3级平板、自动车床床身底面的平面度,车床挂轮架的平面度,柴油机汽缸
体、摩托车的曲轴箱体、汽车变速箱的壳体、汽车发动机缸盖结合面、阀片的平面度,以及辅助机构及手动机械的支承面。
9、公差等级为11、12时:
用于易变形的薄片、薄壳零件,如离合器的摩擦片、汽车发动机缸盖的结合面、
手动机械支架、机床法兰等。




































