大洋服装鞋帽销售管理系统是一款适用于服装鞋帽行业专营店、加盟店的销售管理系统。该系统集销售业务处理、汇总、查询、统计等各种处理为一体的管理系统。

【基本介绍】
支持:单店、多门店、总店的连锁管理。
支持 零售、触摸屏、批销(不同客户不同的定价管理)
支持 微信 与 支付宝 的付款
支持 零售活动(单品折扣、捆绑销售、购商品赠商品、任选商品组合、固定组合、满减)
支持 代金券的管理,零售赠送、批量发行、使用、统计查询
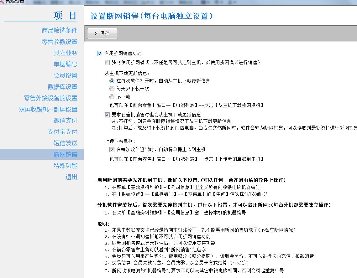
支持 断网脱机销售,在与主机连接不畅时,不会影响正常的收银操作
支持 双屏收银机,可以一面显示收银,一面显示广告图片
支持 从excel文档的批量导入\导出,实现快速的批量处理
支持商品图片
商品库存按尺码、颜色分列,可以选择尺码/颜色、颜色/尺码排列方式显示
提供分组统计:品牌、型号、款式、色码进行进销存分组统计
【其他介绍】
硬件支持:POS打印机、钱箱、条形码扫描枪、客户显示屏
数据库类型支持:access数据库、Sql Server数据库
组网方式:局域网、互联网。






































