生化危机4游戏是非常著名的角色扮演类游戏。在《生化危机4》中玩家将扮演男主角里恩成为美国的顶尖探员,在执行搜索美国总统女儿的任务时,深入欧洲的某个村落,遭遇到整村的狂暴村民,而陷入苦战。



这次的主角是在《生化危机2》中到莱肯市的警察,现在为美国总统直接统率的最高机密组织成员的里昂·斯科特·肯尼迪。里昂今次被派遣到欧洲某个(推测为西班牙或苏格兰)神秘村庄,受命拯救格林汉姆总统被拐去的女儿阿什莉·格林汉姆(Ashley Graham)。在拯救的途中他发现阿什莉的绑架者是一个神秘的宗教团体,名叫“Los Illuminados”(西班牙语:照亮的道路。勿与Illuminati混淆),教主是奥斯穆德·萨德勒(Osmund Saddler)。进入村庄后在村庄的房间救出了一个神秘男子路易斯·赛拉(Luis Sera),就是这个时候村长比特罗斯·门德斯(Bitores Mendes)出现,里昂跟村长交手可谓不堪一击,里昂及路易斯都被击晕了。同时,奥斯穆德出现,并且在里昂身上注射了寄生体“Las Plagas”。里昂醒过来的时候在山谷的另一边,从路易斯口中得知阿什莉正在被关在村内的教堂 他跟路易斯避开村民的袭击后,路易斯便独自逃去。里昂回到村庄的教堂救出了阿什莉,并且利用强大武器击倒了村长,于是离开神秘村庄,一心等待美国联邦政府派来的直升机,但是大量村民赶到,于是里昂带着阿什莉进了一座古堡。里昂跟阿什莉遇上了堡主雷蒙·萨拉查(Ramon Salazar),堡主在地下矿场利用村民发掘寄生体Las Plagas并且供给Los Illuminados。在这期间,路易斯找到了能够协助里昂及阿什莉解开身上的寄生体的药物及寄生体样本,原来他曾经是Los Illuminados的研究员,然而奥斯穆德·萨德勒却在关键时刻出现夺走了样本,并把路易斯杀害。其后里昂重遇了艾达·王,他在《生化危机2》后已经得知艾达是威斯克(Albert Wesker)派来的间谍,所以他对艾达的再次出现充满怀疑,但被艾达逃去。里昂始终很关心这个埋藏在心中的女子。艾什莉被萨拉查捉了及送到遥远的有军事设施后,里昂击倒了萨拉查后再次遇上艾达,艾达询问英俊的里昂需不需要送他一程,里昂以尴尬的表情回答。 里昂在人工岛上重遇据报在两年前直升机失事死亡的战友杰克·克劳萨(Jack Krauser)。原本他是安布雷拉公司的威斯克派了来到这里做卧底 里昂成功抢救了艾什莉并且逃脱。但是,艾达成功夺取了Las Plagas样品,可能使安布雷拉公司势力再起。

2.《生化危机4》PC-DVD版主角拥有相当灵活的身手,玩家一开始扮演Leon,为了拯救总统女儿阿什莉,面对数百位数千的狂暴村民时,不仅可以施展出前进、冲刺、180度回转、翻滚、脚踢、跳跃等各式各样动作,还可以先用手枪攻击敌人脚部降低敌人移动力,再以脚踢补攻击敌人。
3.游戏支持各式4轴、双类比摇杆、12钮形式之USB手柄,玩家可运用手把自由施展出各种攻击。
4.不同于系列作传统的 2D 背景 3D 人物表现手法,本代将采用完全 3D 化的方式呈现,场景的范围也扩大许多,不但视野更加广阔、行动更为灵活,游戏的进行也更加连贯,不再出现以往系列作传统的开关门读取画面。
5.在系统方面,因应全 3D 化的变革,玩家角色的行动也更加的自由,并加入了新的行动按钮(Action Button),除了原本以刀枪的攻击之外,还可以搭配包括跳跃、翻墙、掀梯、破窗、脚踢...等各种因应状况而生的行动,例如可以手枪射击敌人脚部,让敌人跪倒,再以脚踢的方式打败敌人,或者像是动作电影一般,施展翻墙破窗等矫健帅气的身手。
6.系统主要由第一人称视点以及另外两种第三人称新视点所构成,游戏中将以这三种视点交替进行,游戏的操作基本上与先前「生化危机」系列相同。与以往的《生化危机》系列作传统不同,在《生化危机4》中,玩家的体力计量表与残余弹药数将会直接显示于画面上,恢复体力依旧是使用系列作中为大家所熟知的药草与急救喷雾罐,而游戏选单与以往的作品几乎是一样的。

本作男主角,生化危机系列重要人物之一,六年前(生化危机2),成功逃脱浣熊镇劫难的Leon决心继续从事警察的工作。经过不断的磨练和训练,在六年之后,Leon终于成为了美国国家安全局的特工。现在Leon分配到了总统身边从事秘密保卫工作,但是不幸的事情发生了,总统的女儿被不明组织绑架。
Leon的任务就是营救并且护送回总统的女儿。经过多方面的线索收集和调查,最终集中到了一个欧洲的小村庄。虽然当地的警察对于Leon要求协助调查美国总统女儿的事情感到好笑,但是还是同意了带领Leon前去那个村庄。尽管Leon做好了村民会进行反抗的心理准备,但是面对他的危机将是他做梦都没有经历过的......除了六年前浣熊市的事件。

阿什莉·格拉汉姆(Ashley Graham)
美国总统的女儿,里昂的拯救对象,在从大学回家的路途中被不明组织绑架。除了曾经有线索说在欧洲的一个村庄现身,自此渺无音讯。但是出乎Ashley的预料之外,这个组织有着阴险的计划打算把她送回到他的父亲那里。

路易斯·塞纳(Luis Sera)
Leon在欧洲村庄中寻找Ashley的下落的时候,从找到的文件中得知她被关在一座废弃的农舍之中。
但是当Leon到达那里的时候,却是找到了Luis而不是Ashley。Luis虽然是一个当地的居民看起来却知道很多关于总统女儿的事情。

艾达·王(Ada Wong)
本作女主角,生化危机系列重要角色之一,六年前,Ada在紧要关头掷给了Leon重要的火箭筒,使得Leon得以逃脱噩梦(衔接生化2里昂里关剧情结局)。这次又奇迹般的再一次与Leon相会。

Bitores Mendez
欧洲小村庄的村长,有着过人的身高和强壮的肢体,外加一双不同颜色的眼睛。就是他率领着村民攻击并且阻止Leon进行调查。不像一般的村民,村长看起来有着不错的智慧并且受过教育,这可以从村长留下的各种文件中得知。

杰克·克劳萨(Jack Krauser)
在Leon曾经经历过的任务之中,有过不少的战友已经牺牲。Jack就是在两年前直升机失事中送命的。但是这回Leon错了,Jack仍然活着并且为着邪教“Los Illuminados”工作着。尽管如此,Jack看起来并没有受到寄生体的控制。可是这个有着军人的素质和熟练战斗经验的老战友将是Leon最为强大的敌人。

拉门·萨拉扎(Ramon Salazar)
年少并且疯狂的城堡主。很早以前,他的祖先曾经发现了一种可怕的生物叫做“Las Plagas”,并且封印在了地下洞穴之中。年轻的Ramon Salazar被邪教的教主所蒙骗,为了洗脱他祖先对于“Los Illuminados”所作的罪业,就和Osmund Saddler一起把寄生体从地下洞穴中释放出来。Ramon Salazar一直认为一切是在他的控制之中,但是这也就只有他自己这么认为了。

萨德勒(Osmund Saddler)
邪恶教派“Los Illuminados”的教主。十分精明的他骗使城堡主Romon Salazar打开了封印着寄生体化石的地下洞穴。利用寄生体控制了周围村庄的村民,并且让他的奴隶为他盖建了研究基地。Leon必须深入到他基地的中心去得知Saddler对于Ashley和整个世界的邪恶计划。



步枪系列


特殊武器



W S A D 分别是上下左右移动,这一点玩过其他游戏的都知道。这个设置布局很传统了。如下图所示。

如下图所示:I 是状态栏,M 是查看地图,F 是呼唤或停下或躲藏(注意:在移动道具中:在道具栏中,按F拾起道具,WASD移动道具,再按F放下,拾起道具后按SHIFT是翻转道具。另外F呼叫阿什利停止或跟随/佣兵模式克劳泽尔左手出击)

下图所示的:右Ctrl(加速键);
回车(决定/调查/开火)

左SHIFT(架刀键);右SHIFT(架枪键)。我们要举刀或者举枪就要按住它。

跑:按住W不放再按右CTRL。
快速转身:按住S不放再按右CTRL。
如下图所示

举枪、瞄准、开枪:按住右shift,使用WASD控制红外瞄准,按回车开枪。如下图所示:

填充子弹:按住右SHIFT,再按右CTRL。(如果你还有当前使用武器的子弹的话)如下图所示:

还有一些响应组合提示的操作:
比如,游戏中对应的QTE提示:屏幕提示1+3时,就是右CTRL+回车,一起按。 屏幕提示5+6时,就是左shift+右shift,一起按。如下图所示:

1-1:
由于在1998年浣熊市爆生化危机,政府方发射核弹将这里摧为废墟。6年之后,总统的女儿Ashley被一群恐怖份子劫持,Leon为了营救美女而来到欧洲某国的一座小村庄展开调查。
在当地警方的配合下,Leon来到村庄外围。前方的树上栖息着几只乌鸦,在这里熟悉一下射击控制,打落乌鸦可拿到金币,距离太近会将乌鸦惊飞。前方是一座小木屋,右侧的道路被一辆破旧的汽车阻住。进木屋看到一名壮汉在壁炉处生火,Leon上前打听Ashley的下落,不想那家伙回手便是一板斧,好在Leon身手敏捷躲开了,连续开枪将他射杀。此时屋外的汽车开动了,阻住的道路被打开,不过先不要出去,接听联络员的电话,得知Ashley被关在村庄的教堂里。上楼梯从桌上拿子弹再由窗户跳出去。身周出现几名狂暴的村民,小心地将他们杀掉,射击头部和腿部会使敌人有很长的僵直时间,此时可发动腿脚攻击。沿小路前往村庄路口,在路右有间小屋,打几只木箱打碎可拿到药草和金币,桌上还有金币,用打字机来存档。
出屋前行看到两只乌鸦,射杀高处的可拾到手雷。前面有一只被兽夹困住的白狗,将它释放,在后面会得到它的帮助。往前走会遇到两种陷阱:兽夹和绊绳地雷,小心一点了。路上还会遇到三四名暴民,过木桥看到三名暴民由山坡跑过去。仔细搜索每间木屋,往前打开一道铁门进入村庄。

树林间有很多绊雷和兽夹,要小心移动
往前看到广场上有暴民将一名警察活活烧死,尸体在微风中晃动很是凄惨。广场附近有几群暴民,不要硬拚,由一侧的小路杀掉一名妇女,跳到屋子里从桌上拿弹药,相邻的房间楼上能找到霰弹枪和弹药。在广场附近的塔楼可从竖梯爬上去,村民只会扔上来火把造成轻微伤害,桌上仍有的霰弹盒。在杀掉一定数量的村民或拖延一定时间后,跳回广场附近听闻不远处的教堂传来清脆的钟声,那些暴民手中的武器跌落在地上,悠然地步回家中。此时在村庄里搜刮一下道具,有红蓝绿三色药草,还有一些霰弹枪的子弹,以及红蓝绿三种手雷。
由广场右上方的小路出去到第二片村庄,往前看到挂有蓝色布条的大树,上面有小游戏的说明,村庄中共有15枚蓝色徽章,其中7枚在农场,8枚在墓地,打碎10枚即可得到手枪一把,若全部打碎可得到改造后的手枪,那些蓝牌多数挂在高处,多切换视角搜索一下。在路左的化粪池上方挂有一条项链,先射断木棍将下方的木板盖上,再将项链射落拾取,否则项链落入粪池里会贬值。村中的鸡会随机下蛋,也可收集起来补充体力。路右的仓舍里有3名村民,杀掉后搜索柜子拿晶石。爬到2层,由窗户跳到外面的平台上,往前跳落到路左的院落里,进屋子打碎箱子拿到晶石。

化粪池上方的宝物,盖上木板再拿取
出村来到一条下行的坡道,这时有村民从山坡上推落巨石,这时要按照屏幕提示操作,如果躲避失败就会被滚石砸死。躲开滚石后往前进入隧道,射落头顶的发光体拾到晶石。往前来到另一片村庄,小心地上的陷阱和墙上的绊雷,屋子里外有五六名扔雷管的村民,先将外面的2个射杀,或者将他们引诱到窗口,用村民的雷管炸死。屋里的村民比较好对付,躲在窗口让他们自我毁灭算了,有的村民会不小心将雷管扔到屋子里,将自己和同伙全部炸掉,看来狂暴化村民的智力比较低下。

游戏中会遭遇突发事件,按提示键位操作
在后面找到一间锁住的木屋,将锁射落推门进去,用打字机存档。到后面走廊有两道绊雷,用手枪将它们引爆,在后屋听到一阵捶打声,将阻路的柜子推开,在里屋打开衣柜救出里面的长发男,将他身上的绳索解开,此时一名身穿长袍的大叔走了进来,Leon上前进攻,很容易地被大叔化解开了,Leon昏迷中被人用注射器扎入脖颈。

紫袍巫师Saddler在Leon的颈上注射病毒
1-2:
醒来后和那名长发男锁在一起,交谈中得知他叫Luis,这时一名狂暴村民拖着巨斧步入木屋,在斧头砍下来的时候要按照屏幕的提示操作躲避,将村民杀掉后Luis逃走,随后接到联络员的电话,决定利用村中的秘密通道前往教堂。
出屋遇到一名流浪商人,和他交谈可买卖并升级武器。离开院落来到一片棚户区,敌人的武器较杂,小心会扔雷管的家伙,退到远处射杀,或者把他卡在斜坡处,他扔出的雷管会滚回去将自己炸死。这里的村民较多,冲过桥后会有村民站到屋顶扔雷管,跑到尽头爬梯子到平台,那名扔雷管的家伙会将跟随的村民全部炸死,随后再解决掉他。将敌人全部消灭后搜索屋顶和悬崖,在两只宝箱里会别拿到左右两半石板,在道具栏中将它们组合到一起,用它可打开山壁处的铁门。

释放被兽夹困住的白狗,之后会得到它的帮助
往前推门进入仓库,由右侧的门穿出去走迷宫,小心地上的兽夹,前面会遇到扔雷管的村民,在他们即将扔出的时候打僵直,脱手的雷管会将他们炸死。穿屋过去是一条灰暗的走廊,前面是水池,跳到底部拾取弹药和手雷,爬竖梯来到屋外。
前面还有化粪池,上方悬挂着一只怀表,和之前的拿法相同。路上仍有兽夹和绊雷,解除后再行进。不远处的楼房是村长的家,门上的水晶球可以转动,转对图案将房门打开,在桌上的盒子里拿到一把钥匙。出门再次遇到那位长袍大叔,Leon再次被他轻而易举地打倒。

Leon和联络员MM在通讯
1-3
返回卧室再次被长袍大叔痛扁,危难之际一名红衣女子挂在窗外,开枪引开了大叔。下楼梯到右边的卫生间,由背后杀掉一名解手的村民,在餐厅角落桌上有打字机。出门遇到一群村民,恐怖的是那名电锯男,先将身上的手雷装备上,再跑开一段距离,当村民和电锯男聚扰的一起的时候再扔手雷,轰他3次便可炸死他,顺道解决掉附近的村民,从尸体上拾到红宝石和霰弹,注意两侧的树顶有几只鸟巢,射落可拾到宝石和弹药等道具。

道具栏的空间有限,要及时到商人处购买扩展
推门回到最初的村庄广场,用村长家的钥匙打开那道画有符号的大门,用桌上打字机存档,在走廊尽头打开盖板跳入地窖,在里面遇到武器商人,将怀表和宝石卖给他,再用钱来升级武器购买弹药。推门出去来到墓地,杀掉沿途的几名村民,教堂的大门进不去,由右侧的倾斜小道跑下去,在木桥跳过几处断裂处,注意桥下和头顶都有徽章。

村长家的门上水晶球要旋转成这个图案
前面的地上有群觅食的乌鸦,扔只闪光弹将它们全轰掉,拾取一堆金币和宝石。废墟的右侧有道门可进入地下岩洞,在里面有武器商人。前方是一道峡谷,又有村民扔滚石,按屏幕提示操作闪躲,往前过湖上的木桥,不用与这里的敌群纠缠,跳入水中跑到对面的斜坡离开。

射落鸟巢有时会掉落不错的东西
往前是一座大型的湖泊,跳上小艇与湖中的水兽展开战斗。小艇上的铁锚挂在了水兽身上,它会拖着小艇行进,控制方向躲避水中的障碍,同时用船上的渔叉朝水兽投掷,数量无限,接着水兽会潜入水中,在它反扑的时候要及时划开,如果被撞落水中要迅速游回艇上,在投中一定次数水兽会沉入水底,这时有道绳索缠住了Leon的腿部,按屏幕提示迅速按键,砍断它之后回到陆地,不想身上的病毒发作,一滩血由口中喷出,他踉跄着走入一间小屋休息,体内血脉贲张,似乎有异形的虫子在体内蠕动着。

村庄里共有15枚蓝色徽章,收集齐可得到奖励

乘小艇与湖怪展开决斗
第二章:
2-1:
恢复常态后,刚才的一瞬仿佛幻象。离开小屋发现已是晚上,空中斜风豪雨,雷声隐隐。往前在山道上遇到两名村民,其中一个的脑袋掉落后会钻出寄生虫,这东西攻击范围很强,并且还不容易打死,不过它怕强光,用闪光弹可瞬杀。跳过断桥来到河流的对岸,沿河边小路跑过去,由另一座断桥跳回去,跑到末端沿绳索滑落。
前面似乎无路可走,击落空中悬吊的箱子落到水中,由它跳到对面的木桥。前方是一道瀑布,左侧是两只旋转的吊杆,将上面的两只木箱击落水中搭成通道,跳到左侧平台扳动机关,瀑布上方的闸门落下将水流截断,山壁上显露出一道洞口。杀掉出现的暴民,进入山洞从石门上拿到大教堂的钥匙,由石洞末端乘小艇回到教堂的武器商人营地。
来到一处院落被村民困在里面,村民还从石洞里引出一名巨人,接下来是与巨人的单挑,如果之前曾救过那只被兽夹困住的白狗,这时它会现身帮忙,战斗中会吸引巨人的一部分注意力。用枪朝巨人射击,积累到一定伤害它会痛苦地蹲下身躲,背后钻出寄生虫,这时要按屏幕提示的按键操作,跳到巨人的背部用匕首攻击寄生虫,如此砍杀寄生虫3次便可将巨人击倒。

爬到巨人的后背用匕首攻击寄生虫
在山道上遇到寄生狗,它们的弱点是火,用燃烧弹来消灭它们。按原路返回到教堂,将找到石板放到门上,进入教堂由一角的竖梯爬到二层,利用空中的吊灯跳到对面,操作控制台将3组彩色玻璃旋转到正确的位置,然后组合到正中的图形,成功的话会打开新的通道。进入一侧的屋子找到总统的女儿Ashley,向她表明身份后,两人开始下楼逃离。

解决教堂中的谜题
2-2:
离开教堂来到院落,看到斜坡下有大群的暴民举着火把围过来,射击院外手推车上的木桶,滑行的手推车会发生爆炸将暴民解决大半,再杀掉余下的几名。带着Ashley继续前行,回到最初的村庄广场,在遭遇村民的时候将Ashley留在后面,她被村民抓住不会受伤,而是被转移到它处,离开当前场景即告失败,只要将村民击倒即可,若打中Ashley则会死亡。

引爆木车上的木桶来解决墓地里的暴民
在村口有兽夹,要解除后再率Ashley安全通过,由村庄一侧的通道来到另一片村庄,在农场攀到一间仓库的上层,利用屋外的平台跳到路左的院落,由Ashley爬过木门打开它,往前有武器商人,整备后过吊桥,这时接到联络员的电话,得知前来接应的直升机失去联系,恐是被敌人击落了。

有的大门需要两人合作打开
过桥后发现被几群暴民围困了,两人急忙跑入附近的一间小屋里,在这里遇到了之前曾救过的Luis,让Ashley躲到楼上,两人联手应付围攻的暴民,他们会从三道窗户爬进来,让Luis顶住一道,Leon在开始推动3只柜子堵住窗口,如此可延缓暴民的进攻势头,不久柜子被打破,两人退守到楼上,暴民会利用梯子进攻,将梯子踢下去,在二楼的桌上还有几只手雷,趁敌人密集扔出去。在坚守一段时间后,那些暴民会停止进攻缓缓离去。

在商人处买到藏宝图后,在地图上可看到宝物的地点
2-3:
在击败敌人后Luis扬长而去,两人往前找到一支拉杆,用它可打开左右两道门,两侧通路都通往同一地方,只是遭遇的敌人不同,左边是暴民和电锯姐妹,右边是巨人,两边各有一件宝物,想要拿全就都搜一遍。走左侧,由天桥跳到某一区域会遇到电锯姐妹,利用梯子爬到上面,再往下面扔手雷炸她们,杀掉后拾到营地钥匙,用它打开通路。
往前来到山道,前面离村的大门打不开,先到右侧房间存档,上方平台有武器商人,建议买支狙击步枪。由大门左侧上台阶来到平台乘缆车,途中要射杀右侧对开缆车上的村民,并且还会有村民由左侧平台跳上来砍缆绳,重点先狙杀左侧平台的两名村民,再解决右侧缆车陆续出现的敌人,滑行到对面跳下去,沿平台楼梯跑到底部找到商人和打字机。

两人乘缆车来到山谷对面的建筑
往前来到一间仓库触发战斗,对手是之前几番遇到的长袍大叔,按照屏幕提示的按键操作避开他致命的一击,随后他会变异成一只骨胳怪物,跑到远处扔手雷炸它,或者射击它的腰际骨骼,成功的话会断成两截,上身攀附在房梁上伺机而动,此时爬上竖梯到高处平台,瞄准姿势迎战,射它背后的触角,打断后它会摔落地面掉出假眼,跳回地面拾起它。
由窗户跃出仓库,按原路回到大门处将假眼放上去。来到城堡外的山道上,一辆卡车疯狂地冲过来,两种解决方法,直接扔手雷将它炸翻,或者用枪狙掉里面的司机。等卡车翻掉后继续走,跑到城堡吊桥前遇到更多的村民围追过来,跑过吊桥和Ashley配合升起它,截断身后的追兵。

与变异村长的对决
第三章:
3-1:
进入城堡在楼下可找到武器商人,建议买一支狙击步枪来用,用旁边的打字机存档。上楼梯推门来到城堡外部的围墙,先用步枪将高处的两名巡逻教徒狙掉,转上旋梯让Ashley待命,前方会遇到4台投石车的轰击,用狙击步枪分别将它们旁边的油桶击爆,或者将操作投石机的教徒狙杀。上层平台有道大门打不开,提示需要火力将它炸开,于是跑到对面的炮楼操作机器将火炮升起来,操纵火炮将那道大门轰开。

投石车有两种方法解决,引爆油桶或射杀教徒
进入城堡换上近战的枪械,在房间的墙上拿到银剑,上楼梯遇到成群的教徒,消灭后到墙上拿金剑,然后将金银双剑互换打开楼上的一道暗门。出去后遇到Luis,他兴奋地说拿到了病毒的样本,并询问Ashley是否也被打了毒针,随后发现身上的样本不见了,于是他转身回去寻找样本。
进入大厅,在右边屋里有三名敌人,透过小窗狙掉。前方头顶一名驽手,杀掉后通道上会出现两名拿盾牌的教徒,用狙击步枪射他们的手臂或腿部可打落盾牌,或者用威力劲猛的霰弹枪将盾牌破掉。解决后进入房间从箱子里拿到银色钥匙,杀出屋外用钥匙打开一道锁住的大门。

升起大炮轰开对面的大门
进入大厅遇到一名身穿华服的小男孩Salazar,他劝Leon将Ashley交出来,遭遇拒绝后他率领随从悻悻离开。跑上去找到打字机存档,由右侧的门到走廊找到两只喷火的雕像拦住去路,调查右侧墙上的壁画得到监狱钥匙,折身返回找到监狱的门,让Ashley原地待命,Leon下去看到牢房里捆着一名被缝住双眼的男子,接近后他会挣开束缚,他只会听声辨位,射击两侧的钟会吸引他的注意力,趁机射击他背后的寄生虫,随后铜钟会被他击碎,站立不动一般不会被他发现,由背后偷袭就是了。将他杀掉后进入里间将墙上的开关扳下,上层的喷火雕像停止工作。
回到上层走廊杀掉出现的教徒,重点射杀驽手和扔雷管的家伙,推门来到一间大厅。敌人会成群地围拢过来,朝正中的几只盾牌兵扔手雷,其余的绕到一侧逐只杀掉。清完大厅的敌人下阶梯到底部的房间,两人分别站到两侧踏板上,大厅中央升起一座基座。
两人突围回到大厅,杀掉出现的敌人后,摇动基座上的摇杆降下石阶,由此跑到上层大厅。前方有个大水池,将Ashley托到上层平台去转动两侧的摇杆,这时Leon要站在下方掩护她的行动,清除掉上方围拢过去的教徒,同时还要顾及自身的安全。成功后前方的水池里会升起两截浮桥,再将Ashley接下来一起跳过浮桥进入大门。沿通道前行,不想Ashley突然呕吐鲜血,体内的病毒发作,她慌张地朝前方跑去触发地上的机关,Ashley被机关俘虏。

掩护Ashley升起水池中的浮桥
3-2:
由走廊右侧的小门进入地下通道,往前走会遇到会隐身的怪物,根据它们呼气来判断大致位置,杀掉后跳落水池攀到对面平台,推门来到地牢区域,这里有3只隐形怪物,杀掉后到每间牢房里搜括一下。一侧是水池,先由左边的通道到控制室,利用手阀将水池里的水排净。离开控制室回到牢房区域,这里再杀几只怪虫,由水池跳下去上楼梯开门。
前方的通道有很多摆动的巨斧,小心地避让行进,注意地上的阴影可判断斧头的准确路线。跑到对面由左侧的门出去爬竖梯,推门出去发现来到大厅的二层平台,下方有一群教徒正在进行一种仪式,朝他们扔一颗手雷全部炸光。跳到大厅上楼梯,由商人旁边的红门进去。

成群的教徒在举行仪式,扔颗手雷打赏他们吧
沿走廊前行到大厅,用狙击步枪解决对面的驽手,再轰掉近身的教徒,要到达对面的平台需绕一大圈,先由底部的门上楼梯到二层平台,沿大厅绕一周后跳到正中平台,那名红衣主教逃走,正中的铁门打不开,沿右侧的楼梯追过去,杀掉一名拿盾牌的教徒,再下楼梯到大厅与正在操纵重机枪的主教对决,他的火力极猛不宜正面对抗,换上狙击步枪跑到他的背后狙击,杀掉他后拾到一把钥匙。
按原路回到上层平台,用钥匙打开正中铁门进入房间,这墙上有四幅画像,要旋转画像使上面共出现六具尸体,操作顺序为1-2-3-4,成功后暗门出现。来到大厅再次遇到那名Salazar,随后展开战斗,底层有大群的教徒围过来,扔手雷炸掉,或者用闪光弹来争取时间,将一层敌人解决后跑上二层,这时会出现大批的驽手,和他们绕着回廊打游击,解决后跑到正中按墙上的按钮,大厅中央升起台座,再跑到另一侧房间启动机关,大厅搭起一座机关桥。跑到台座从宝箱里拿到羊头状的刻版,往前进入开启的门。
来到迷宫样的户外花园,在这里会遭遇成批的恶狗,有的还被寄生虫变异,普通的狗用燃烧弹来杀,变异狗则可用闪光弹秒。在迷宫中有两处喷泉,分别从喷泉的雕像前拿到月形刻板,将之组合到一起,再返回上方走廊用它打开一道机关门,在屋里再次遇到那名红衣女,一番较量后那女子摘下墨镜,原来是老相识Ada…….

Ashley被敌人捉走,必须快速将她抢回来
3-3:
离开卧室来到餐厅,收集一些弹药和草药,右侧通道连接仓库,里面有更多的补给,不过小心桌子瓶罐里的毒蛇。在餐厅末端服务台上有一只铃铛,按下它翻出对面的壁画,换上狙击步枪射击画上的酒瓶,旁边的门被打开。
进入房间看到正中有只宝箱,刚刚接近从空中落下一只巨大的铁笼,随后一只瞎眼铁爪男子跳了进来,甩开他拿宝箱里的沙漏,用枪击掉铁笼门上的锁头,一脚将它踢开,射杀掉外面的教徒再推门离开。来到下一间有蓝色柱子的房间,由平台居高临下射杀下面的几名教徒,跳下去扳动拉杆,上层搭起通道,爬梯子返回平台由天桥走过去,杀掉增援的教徒。来到对面左转在房间正中的展柜里拿到火箭筒和弹药。
来到走廊在末端找到打字机存档,进入房间看遇到Luis,不想他被一名紫袍巫师杀掉了,Leon从他手中拿到病毒样本。

3-4:
大厅底层传来Ashley呼叫声,沿阶梯走到正中的平台上,换到狙击步枪将Ashley身上的3道铁锁打断,这时会有教徒出现朝她围拢过去,依次射杀教徒,Ashley又跑过去开门,有更多的教徒出现企图抓走她,将出现的所有教徒杀掉,红衣主教会掉落钥匙,Ashley拿到钥匙打开旁边的木门。

用狙击步枪来打断Ashley身上的三道铁箍
开始控制Ashley进行游戏,她要利用墙上的摇杆打开数道栅门,每间屋子里都有教徒,Ashley可利用桌上的油灯来攻击他们,被抓住可快速摆脱,并收集药草来恢复。来到下一房间在墙上找到一副盾牌和双剑,后面有隐藏通道,正前方是一个基座,下面有圆洞。

游戏中唯一能控制Ashley行动的地方
回到走廊进入幽暗的石屋,在屋子里找到两只开关还有一块石板,推开柜子找到第三只开关,用它们可打开三道栅门,到屋子对面推门到走廊,来到下一房间在基座上找到一个石板谜题,先观察门上的图案,再将8块石板拼成门上的图案,将身上找到的石板放上去完成拼图,前方的石门打开。在密室的雕像上拿到家族徽章,从宝箱里拿蛇尾雕板。

将图板拼成这个样子就大功告成了
这时密室里会闯进来三名雕像武士,甩开他们跑出去,路上的雕像也会攻击,按提示避开即可。回到方才的那个房间,将徽章放到基座上,再转动拉杆将密道打开,爬上梯子穿过曲折的走廊与Leon汇合。

将徽章放到基座上再转动轮盘打开暗门
第四章:
4-1:
两人按原路回到花园区域,在外部走廊找到一道由内反锁的门,让Ashley由窗口翻跳进去开门,宝箱里有宝贝,其中包括一把手枪(断翼蝴蝶),不愿拿的话可以忽略,由本章开始的位置进入北侧的门。
前面是燃烧着很多蓝色火焰的大厅,正前方是一部滑车,让Ashley待命,Leon独自一人来到大厅对面,进入火龙之间。大厅的两侧各有一只火龙雕像,上面有教徒操纵着,换上狙击步枪将教徒杀掉,两只火龙坠落。沿石阶走下去穿过圆形铁笼跳到对面,这时正前方出现第三只火龙,先跑到一侧吸引火龙转身,再迅速路到另一侧狙击火龙后面的教徒,火龙消失后前方的阶梯搭起来,跑到高台宝箱处拿狮子雕板。回大厅与Leon汇合,两人由一侧的轨道乘车来到下一站,下车后看到大厅墙上有幅壁画,分别将羊头、蛇尾和狮头雕板放上去,墙壁现出一条新的通道。

炽热的火龙之间,要拿最后的一块石板
往前乘车来到有歧路的地方,前方有三道门,先往左侧进入武器间,地上有四块踏板,分别将屋中央的两尊雕像推上去,Leon和Ashley踩余下的两块,房间的大门被打开。在屋子里再次遇到那个Salazar,在他逃走后屋顶有钉板降落,用枪射击屋顶的四个闪光的地方即可停止下落。穿出走廊结果Ashley被栅门阻隔在另一边,两名教徒操纵钻机冲过来,用枪快速射杀上面的教徒将Ashley救出来,跑到一侧从宝箱里拿到女王之杯。

射击上方的四盏灯来阻止天花板下落
回到歧路口,走右侧的门,走廊上的雕像会攻击,按提示操作按键。来到大门口让Ashley待命,Leon独自进大厅拿国王之杯,这时会出现两组盔甲武士攻击,每组三名,身上有火箭筒的话一弹轰杀,没有就拨枪射头部,直至杀掉。
回到歧路口走正中的路,分别将女王和国王之杯放置在两侧的雕像上,正中的门被开启。往前到穹顶大厅,Ashley被飞行怪物抓走,Leon退到门口射杀密密麻麻的飞行虫子。用墙边的开关放出吊桥,再将铁链的吊环击断,由落下的吊桥离开大厅。
往前看到前方是一座钟楼,Ashley被敌人押往右边的建筑。首先前往钟楼,跑到二层将前面的3辆投石车旁的教徒狙杀,进入钟楼看到纷杂的齿轮机构,这里共分四层,在混乱的齿轮中找三根阻止齿动运行的木桩,全部打碎它们爬到顶层,扳动拉杆使齿轮运转起来,钟楼外的机械桥开始旋转,此时会出现大量的教徒,杀出血路跳到底层由铁门出去,消灭桥上移过来的敌人,进入城堡的大门。

在大厅遇到一群教徒,还有两名恐怖的瞎眼男,先重点解决掉教徒,那两名瞎男的打法与之前一样,利用钟声来吸引他们的注意力,趁他们跑过去的时候射击背后的寄生虫,或者绕到身后直接攻击,利用一侧的通道甩开其中的一只,避免被两只怪人夹击,反复多次便可将他们杀掉。往前进入王座大厅,看到Ashley被敌人押着,Leon被机关扔到陷阱之中,此时快速按照屏幕提示按键操作,最终落身到地下水道之中。

用红外线瞄准镜才能看到僵尸身上的寄生虫
找打字机存档,从武器商人那里可购买火箭筒或新型的霰弹枪,从附近尸体手里拿到王冠。爬梯子来到上层走廊,右手边的门通往电梯,不过电路被切断了,此时沿途会遇到怪物的袭击,按照提示的按键操作闪躲。沿通道跑到尽头的房间,拉下墙上的开关接通电梯的电源,准备出门的时候与怪物展开决战。
等门打开快速跑,看到路边有红色的液氮瓶将之放倒,会延缓怪物的行动,身上有火箭筒的话可趁机将它轰杀,拾到王冠宝石。
4-2:
来到矿洞遇到手执火把的村民,将他们打倒会自焚。穿过隧道来到竖梯顶部,开枪引诱附近的村民过来,等他们爬梯子再射下去,或换刀直接杀掉。跳落平台跑到左边拉开关,上层的矿车落到中途被卡住,这时往回走上阶梯,小心几名拿雷管的家伙,跑到对面山崖开另一道开关,再返回来扳开关,矿车顺利落到底部,回身杀掉出现的村民,跑到矿车旁拿炸药,用它炸开阻路的巨石。
往前到熔炼厂遇到两名巨人,先杀掉一名,方法是由一侧的竖梯爬上平台,再利用滑索到另一侧的控制台,等一名巨人站到正中的熔炉井口扳下拉杆,巨人会掉落熔炉里化掉。另一名打法与之前一样,打到一定程度它会痛苦地蹲伏在地,此时跳到它的背后砍寄生虫,反复进行3次便可杀掉巨人。
往前来到山洞射杀成群的飞行怪物,阅读基座上的铭文,得知打开两道光线才能找到出路。沿山洞的坡道一路杀上去,沿途有两条歧路分别通往开关,将两道开关打开会由石壁投射出两道光线,将出口的大门熔化掉。进入石洞小心垂直降落的石柱,跑到尽头从基座上拿王冠纹章,最后站到石台上降到上方。

又遇巨人,跳到后背狂砍吧
4-3:
穿出山洞和废墟看到远处的城堡身影,杀掉零星的暴民,往前有一群村民围在篝火旁,有手雷就扔过去一颗,或者爬到墙边的竖梯上射击引他们过来,再用小刀杀光。前方的石门打不开,门上有个狮子头像缺少什么东西。由窗户跳到旁边的屋子,摇动手柄打开地上的井口,由此跳入地道中。
前面是满目黄沙的地下遗迹,射杀断墙间的村民,小心遗迹里的兽夹。这时听到有电锯的声响,等电锯男跳下来不用理会,由竖梯爬入房间将梯子踢下去,从桌上拿到一把矿井钥匙。然后守住梯子将爬上来的村民杀掉,下楼梯杀另一名电锯男,跑到铁门处用钥匙打开。
进去后天花板开始朝下降落,先朝屋里的寄生虫扔一颗闪光弹,再换枪打头顶的四处红灯,停下来后由打开的门离开。跑到山洞底层开门出去,往前跳上矿车,站到中央射拉杆,矿车开始沿着轨道滑行,途中清掉跳上来的暴民,重点是电锯男,必要时跳到后面的车厢战斗,在战斗之余还要清理路障,最后滑行到末端纵身跳到悬崖上。进入密室拿牺牲之石,回到外面用它打开封闭的石门,乘电梯上去。

站在车厢里阻击追来的敌人和车辆
4-4:
往前来到灰白色的大厅,正中是一座石桥,桥头是一座石像,正要从石桥走过去,前方出现教徒将石桥断掉,返回平台爬梯子来到石像右侧平台,看到石像升降的两只手掌,射击石像胸前和后背的开关可切换手掌的移动方式,利用两只手掌跳到左侧,爬到底部开第一道开关,第二道开关的栅门随之打开,再跳回石像右侧平台打开关。两道开关启动后恢复石桥。过石桥的时候会被石像追逐,要按照屏幕提示躲避3次断落的石柱,成功的话会跑到石桥另一端,快速进入射掉锁头由小门逃离大厅,此时仍要拚命往前跑,再躲避一次攻击,成功地摆脱石像。

进入大厅再次遇到Salazar,Leon投出匕首刺穿他的手掌,随后要躲避护卫反击的匕首,男孩慌张地逃离。沿大厅周围的阶梯跑上去,躲避滚落的燃烧木桶,到达平台找到电梯,将里面的2只箱子推下去,启动电梯升上去,途中要清除跳上来的教徒,最后来到塔楼外面的栈桥,在商人处最好买支火箭筒,进入大门与Salazar展开对决。
Salazar与怪物合体形成一只异形,它有3条触手,隔一段时间攻击一次,按屏幕提示闪避,主触手只会攻击正前方一定范围,站到侧面来打好了。攻击的要诀时狙击主触手上的眼睛,达到一定伤害后主触手会沉入地下,此时Salazar的本尊会现出来,换上火箭筒轰杀。如果是普通枪械,则要反复打多次。
干掉Salazar后爬到对面平台推门离开,由平台的绳索爬下去,找电梯继续下降,来到底部遇到红衣少女Ada。

第五章:
5-1:
沿峭壁边的石路往前走,进入石洞沿电缆方向走,穿出去来到一处军事基地,这里的军人行动较快,杀掉几名军人再将探照灯打掉,重点解决屋子里的重机枪手,扔一颗手雷过去炸掉。跑到高处平台启动左边的灯,再分别爬到两座屋顶旋转折射镜将光线投射到大门右侧的水晶上,大门打开。
穿过山洞有军人推石头下来,按提示躲避,往前杀驽手爬梯子。来到帐篷外将背对的家伙狙杀,跳到右边山崖,进山洞用油桶炸开阻路的石块,攀上平台拿宝物。离开洞穴是一道峡谷,先引爆上方的油桶将榴弹手杀掉,由左侧的斜坡小道到上方的栈桥,清掉附近军人跳下去,开铁门进山洞。
穿过一条小巷进走廊,在厨房小心突然从冰箱里扑出来的火人,看到后立即逃开。往前遇到一个大块头,狙击他的头部。来到监控室看到Ashley被关在一间屋子里,穿过走廊有一道时开时合的门,里面的小兵往外扔雷管,离远一些将他们射杀大门会打开。

来到手术室遇到一道电子门,操作控制台按红、红、红、绿、绿、蓝的顺序操作开门,在里面尸体手上拿到一张冷藏室的钥匙卡,出门会遇到变异僵尸,以目前的装备打不死它,拚命逃吧。
找到冷冻室进去,在桌上找到一张写卡器,将身上的钥匙卡插进去改成垃圾场的钥匙卡。操作旁边的控制柜关掉冷藏装置,到里间的柜子里拿到红外线瞄准镜,用它可看到僵尸身上的寄生虫,将寄生虫干掉就能解决僵尸了。先将身上的瞄准镜和狙击步枪组合,离开冷藏室清掉沿路的僵尸,进入垃圾场。
垃圾场里的军人,可打碎玻璃扔手雷下去炸掉,穿过垃圾场到走廊,听到不远处Ashley的呼叫声,往前遇到两名铁甲铁锤的壮汉,退远一些狙击头部。关押Ashley的牢房被锁住,往一侧的门进去,杀掉成群的敌人来到监控室,在这里遇到一只僵尸,身上有四只寄生虫,全部狙掉拿到牢房钥匙,回到牢房救出Ashley。

5-2:
带着Ashley逃离牢房,从窗口飘入Ada送进来的纸飞机,上面提醒Leon利用垃圾处理通道逃离。按原路返回,在一间控制室会被敌人关到里面,清除敌人后用墙上开关打开门。回到垃圾场跳落沟渠底部,用开关打开栅门,这时身后浑身带刺的僵尸追上来,吩咐Ashley躲到箱子里,然后跑到外面扳动拉杆放下栅门。僵尸身上共有5只寄生虫,前面4只身后1只,全部清除掉可将之击毙,也可引爆屋子里的油桶来炸掉它。

和Ashley一道往前走,将铁箱推下去搭成通路,往前又是一只僵尸,打法与之前相同,推开阻路的铁箱。往前是有圆形熔浆池的房间,先清掉小兵,跑到控制室扳开关,空中的石球会撞向一侧的墙壁,反复几次可将墙壁破开,露出后面的铁门。推门进入走廊会遇到两只僵尸,杀到走廊尽头是道卷帘门,要用附近屋子里的开关的升起一小截,让Ashley爬过去将之完全升起。末端的大门需要两人同时扳动拉杆来开启,时机在红灯刚亮起的时候按确定。
接下来Ashley开动卡车,Leon站在车厢上阻击追逐的敌兵,还会有敌人跳到车上来,迅速将他们除掉。最后卡车停到升降机上,Leon跳下车爬到二层平台按开关来启动升降机,跳回卡车两人一起升上去。接下来还是追逐战,不妙的是正前方撞来一辆卡车,将它引爆后,两人被抛到了房间废墟里,往前找到商人和打字机。来到下一房间遇到紫袍巫师,结果Leon身上的病毒发作,Ashley被巫师控制带走了。

5-3:
沿走廊前行到锅炉房,这里的敌人比较松散,可由空隙穿过去。乘电梯升上去,在这里遇到Crauser偷袭,有多处地方要按提示快速闪避,就在两人打得难舍难分之际,Ada出现解围,Crauser纵身逃走,弹跳力真是惊人啊。Ada声称要尽快将他体内的病毒取出来,否则会被他人控制。
往前下梯子出门,走廊上有多道红外线机关,按照屏幕提示的按键来操作躲避,开门后又是红外线的反扑,躲过去后红外线消失,穿过大厅由后面的升降机下去。

走廊上布满红外线(偷天陷阱?)
穿过山洞遇到一只怪物,Leon被困在空中的迷宫里,迷宫共分为三截,这里要想办法脱逃出去。阻路的门要射击绿灯来打开,末端的大门需要在迷宫中找两座控制台来打开它,然后是30秒的计时,迅速由大门离开,稍迟的话会本节迷宫会坠落深渊,如果被怪物攻击就按屏幕提示按键操作闪避。
脱离迷宫后在山洞里与怪物再次遭遇,这里要集中火力打它的头部,附近的两只油桶也可利用。杀掉怪物由一侧的小门进入隧道,上楼梯到屋顶,院落里的敌人引爆油桶炸掉,在帐篷里跳入竖井,由地底通道来到院落的另一侧,不远处是一片废墟,在这里要寻找两块石板,在行进路程中Crauser会不断攻击,他这时是无敌的,要尽量避开攻击,在废墟里找到第一块圣兽石板。

与Crauser展开一次战斗,集中攻击他的头部,等他近身攻击时要尽量躲避,在他逃走后找到一尊石像,将它推到正中的石板上,再用墙上的开关打开铁栅门,往前遇到成群的机械蜘蛛,这东西可引爆。被栅门关到塔楼里,利用梯子爬到顶部拿到第二块圣兽石板,此时与Crauser展开最后的对决。
Crauser变身后避开他的攻击,近身时按提示键操作。他会利用双翅来挡子弹,集中火力打他的双腿,等他跪在地上再打他的头部,如此反复将之击毙,从尸体上拿到第三块圣兽石板。回到废墟将三块石板置入壁画打开隐藏的门。

5-4:
往前的山谷驻扎着密集的军人,还好有Mike驾驶着直升机增援,收拾敌人如摧朽拉枯一般,在伙伴的火力支援下前进,最后找到山体上的一道铁门,需要分别绕到两侧拉开关。上山坡遭到敌人的包围,危难时刻直升机杀到,一顿狂轰乱炸将敌人清理干净,不过Mike老兄最后壮烈牺牲,化悲痛为力量吧。

来到地下墓室遇到Ada,这时Leon体内的病毒发作差点杀掉了Ada,还好有解毒剂救治。往前进入地牢区域,换上狙击步枪射杀一名僵尸,攀上尽头的平台出门。庭院里的敌人较多,并且有一名机枪猛男出现,利用四周的油桶清除他们,爬到二层的房间调查控制台,不想钥匙卡被敌人拿走,随后出现大批的增援,杀掉他们拾回钥匙卡,返回院子攀上另一间屋子,用钥匙卡启动电源,然后再将两只控制台启动,打开一道铁门。
来到地下实验室看到Ashley被巫师Saddler关在生物舱里,在Ada的掩护下,Leon将她救了出来。两人逃到手术室,将体内的寄生虫杀死。

终章:
来到外面与巫师Saddler变异的怪物对决,怪物形同多脚的蜘蛛,上方的眼睛是它的弱处,打法是先狙击蜘蛛腿上的眼睛,受伤后它会跪倒在地一段时间,此时跑过去跳到后背用匕首扎上方的主眼,要扎它个六七次才能干掉。使蜘蛛跪倒的方法还有多种,比如扔闪光弹,利用附近的油桶,或者直接用火箭筒轰。

最后与巫师变异怪物的对决
在解决掉巫师后,拿到的病毒样本又被Ada抢了去,随后她启动了岛上的炸弹,并将一把钥匙扔给了Leon。此时有3分钟的倒计时,快速找升降机到下面与Ashley汇合,两人乘快艇展开生死一线的逃亡。

刚刚到手的样本又被美女抢跑了

时间不多了,带着MM尽快逃离小岛吧

通关一次后,解锁新的游戏模式
答:
光盘完整版:3.11G
压缩高画质版:2.49G
压缩低画质版:1.3G
问:下载后的游戏如何安装?
答:用DAEMON Tools 4x 载入解压后的镜像文件即可进行安装,如果下载后是多个压缩包,只需解压其中任意一个即可。
问:为什么我在运行游戏的时候出现了如下画面?

答:请从游戏光盘内『directX_aug2006_redist』文件夹下执行『DXSETUP.exe』,进行DirectX更新即可。
问:该游戏安装后有多大?
答:最大安装:4.6G
问:该游戏CDKEY是什么?
答:
繁体版:BH82120671117462
亚洲版:bh82220691119281
日文版:bh82120691121533
欧洲版:re15120632222116
re15120631133116
re15120631111336
问:如何区分版本?
答:亚版的游戏标题为“Biohazard4”,欧版的游戏标题为“resident evil 4”并且有语言选择以及简单难度。
问:生化危机4的亚洲版和欧洲版有何不同?
答:如下
1、标题不同,亚洲版为BIO HAZARD4,欧洲版为RESIDENT EVIL4。
2、欧洲版有EASY难度可供选择。
3、游戏中个别细节略有不同,EX模式中,两个ADA的小游戏标题有所不同。
4、欧版开始有语言选项,可选择多国语言;亚洲版没有,默认为英语。
问:如何查看游戏的版本?
答:窗口模式->左上角->Help->Version
问:该游戏是否支持手柄震动?
答:不支持。
问:该游戏是否支持鼠标操作?
答:不支持。
问:该游戏是否支持宽屏?
答:支持的。
问:为什么我运行游戏的时候出现如下画面?

答:分为两种情况,分别如下:
1,显卡问题,显卡不高或者为集成显卡,则需要利用3DA设置后才能进入游戏。
2,如果显卡无任何问题请运行安装目录下的“SetupTool”然后关闭宽屏模式,如图:

系统:Windows XP/Vista/Windows 7/Windows 8
CPU:英特尔酷睿2双核2.4Ghz或更高,AMD速龙X2 2.8Ghz或更高
内存:2GB
硬盘:15GB
显卡:Nvidia GeForce 8800GTS或更高,AMD Radeon HD4850或更高
DX:9.0c或以上
声卡:标准音频设备
推荐配置:
系统:Windows Vista/Windows7/Windows 8
CPU:英特尔酷睿2四核2.7Ghz或更高,AMD羿龙2 X4 3Ghz或更高
内存:4GB
硬盘:15GB
显卡:NVIDIA GeForce GTX 560或更高

【基本介绍】
《生化危机4》(日语版名称:バイオハザード4,Biohazard 4;英文译名:Resident Evil 4)是2005年由CAPCOM第四开发部(Capcom Production Studio 4)开发,并由CAPCOM公司发行的GameCube电视游戏,其后被移值至PlayStation 2、Wii及PC上。4代也是第一款支持Dolby Digital Pro-Logic 2 Surrround环绕音效的系列作。生化危机第四代采用完全3D化的方式呈现。在系统方面,因应全3D化的变革,玩家角色的行动也更加的自由。
【官方介绍】
万众期待的动作冒险大作《生化危机4》PC亚洲英文版已于1月26日在台湾部分地区上市,由于运输的时间关系,部分地区还未到货。《生化危机4》PC亚洲英文版在台湾省由EA台湾公司代理,未来育碧会在北美发行美版。EA台湾分公司为庆祝游戏在台湾上市,将免费赠送限量的入门攻略书,让玩家可以快速上手,充分享受游戏中带来的恐怖又刺激的感觉。在最新一代的《生化危机4》中,玩家将扮演《生化危机2》的男主角 里恩(Leon),里恩在本代中已成为美国政府的顶尖探员,为了执行搜索美国总统女儿的任务,深入欧洲的某个村落,遭遇到整村的狂暴村民,而陷入苦战。而等待主角里恩的,是小至捕鼠器大至雷射光线等各式陷阱,而以敌人身分登场的村民们,似乎是以西班牙语彼此交谈着,与以往几乎没有思考与沟通能力,依照本能行动的僵尸与生化怪物们大不相同,他们能彼此沟通,具备思考能力,会以镰刀、斧头、长柄叉等许许多多锐利且可拋掷的凶器攻击玩家,会设置各式各样的陷阱,并使用各种手段引诱玩家落入圈套。
【背景介绍】
故事发生在2004年,即《生化危机2》六年后,由于各新闻媒体争相报导Umbrella公司在莱肯市的地下研究所,制作的T-病毒早前泄漏导致陷入生化的危机。连串的负面新闻导致公司股票价格笔直暴跌。美国联邦政府在各国政府的压力下暂停安布雷拉公司的业务,其后公司便宣告破产,所有地下研究中断,T-病毒的传播得以停止。这次的主角是在《生化危机2》中到莱肯市的警察,现在为美国总统直接统率的最高机密组织成员的里昂·斯科特·肯尼迪。里昂今次被派遣到欧洲某个(推测为西班牙或苏格兰)神秘村庄,受命拯救格林汉姆总统被拐去的女儿阿什莉·格林汉姆(Ashley Graham)。在拯救的途中他发现阿什莉的绑架者是一个神秘的宗教团体,名叫“Los Illuminados”(西班牙语:照亮的道路。勿与Illuminati混淆),教主是奥斯穆德·萨德勒(Osmund Saddler)。进入村庄后在村庄的房间救出了一个神秘男子路易斯·赛拉(Luis Sera),就是这个时候村长比特罗斯·门德斯(Bitores Mendes)出现,里昂跟村长交手可谓不堪一击,里昂及路易斯都被击晕了。同时,奥斯穆德出现,并且在里昂身上注射了寄生体“Las Plagas”。里昂醒过来的时候在山谷的另一边,从路易斯口中得知阿什莉正在被关在村内的教堂 他跟路易斯避开村民的袭击后,路易斯便独自逃去。里昂回到村庄的教堂救出了阿什莉,并且利用强大武器击倒了村长,于是离开神秘村庄,一心等待美国联邦政府派来的直升机,但是大量村民赶到,于是里昂带着阿什莉进了一座古堡。里昂跟阿什莉遇上了堡主雷蒙·萨拉查(Ramon Salazar),堡主在地下矿场利用村民发掘寄生体Las Plagas并且供给Los Illuminados。在这期间,路易斯找到了能够协助里昂及阿什莉解开身上的寄生体的药物及寄生体样本,原来他曾经是Los Illuminados的研究员,然而奥斯穆德·萨德勒却在关键时刻出现夺走了样本,并把路易斯杀害。其后里昂重遇了艾达·王,他在《生化危机2》后已经得知艾达是威斯克(Albert Wesker)派来的间谍,所以他对艾达的再次出现充满怀疑,但被艾达逃去。里昂始终很关心这个埋藏在心中的女子。艾什莉被萨拉查捉了及送到遥远的有军事设施后,里昂击倒了萨拉查后再次遇上艾达,艾达询问英俊的里昂需不需要送他一程,里昂以尴尬的表情回答。 里昂在人工岛上重遇据报在两年前直升机失事死亡的战友杰克·克劳萨(Jack Krauser)。原本他是安布雷拉公司的威斯克派了来到这里做卧底 里昂成功抢救了艾什莉并且逃脱。但是,艾达成功夺取了Las Plagas样品,可能使安布雷拉公司势力再起。

【特点介绍】
1.与以往的“生化危机”系列最大的不同在于,《生化危机4》PC-DVD版的视点锁定在主角背后,老玩家们可要花些时间熟悉视角,再加上游戏中常会被大量敌人围攻,因此,熟悉操控成为生存的必要关键。2.《生化危机4》PC-DVD版主角拥有相当灵活的身手,玩家一开始扮演Leon,为了拯救总统女儿阿什莉,面对数百位数千的狂暴村民时,不仅可以施展出前进、冲刺、180度回转、翻滚、脚踢、跳跃等各式各样动作,还可以先用手枪攻击敌人脚部降低敌人移动力,再以脚踢补攻击敌人。
3.游戏支持各式4轴、双类比摇杆、12钮形式之USB手柄,玩家可运用手把自由施展出各种攻击。
4.不同于系列作传统的 2D 背景 3D 人物表现手法,本代将采用完全 3D 化的方式呈现,场景的范围也扩大许多,不但视野更加广阔、行动更为灵活,游戏的进行也更加连贯,不再出现以往系列作传统的开关门读取画面。
5.在系统方面,因应全 3D 化的变革,玩家角色的行动也更加的自由,并加入了新的行动按钮(Action Button),除了原本以刀枪的攻击之外,还可以搭配包括跳跃、翻墙、掀梯、破窗、脚踢...等各种因应状况而生的行动,例如可以手枪射击敌人脚部,让敌人跪倒,再以脚踢的方式打败敌人,或者像是动作电影一般,施展翻墙破窗等矫健帅气的身手。
6.系统主要由第一人称视点以及另外两种第三人称新视点所构成,游戏中将以这三种视点交替进行,游戏的操作基本上与先前「生化危机」系列相同。与以往的《生化危机》系列作传统不同,在《生化危机4》中,玩家的体力计量表与残余弹药数将会直接显示于画面上,恢复体力依旧是使用系列作中为大家所熟知的药草与急救喷雾罐,而游戏选单与以往的作品几乎是一样的。

【角色介绍】
里昂·S·肯尼迪(Leon S. Kennedy)本作男主角,生化危机系列重要人物之一,六年前(生化危机2),成功逃脱浣熊镇劫难的Leon决心继续从事警察的工作。经过不断的磨练和训练,在六年之后,Leon终于成为了美国国家安全局的特工。现在Leon分配到了总统身边从事秘密保卫工作,但是不幸的事情发生了,总统的女儿被不明组织绑架。
Leon的任务就是营救并且护送回总统的女儿。经过多方面的线索收集和调查,最终集中到了一个欧洲的小村庄。虽然当地的警察对于Leon要求协助调查美国总统女儿的事情感到好笑,但是还是同意了带领Leon前去那个村庄。尽管Leon做好了村民会进行反抗的心理准备,但是面对他的危机将是他做梦都没有经历过的......除了六年前浣熊市的事件。

阿什莉·格拉汉姆(Ashley Graham)
美国总统的女儿,里昂的拯救对象,在从大学回家的路途中被不明组织绑架。除了曾经有线索说在欧洲的一个村庄现身,自此渺无音讯。但是出乎Ashley的预料之外,这个组织有着阴险的计划打算把她送回到他的父亲那里。

路易斯·塞纳(Luis Sera)
Leon在欧洲村庄中寻找Ashley的下落的时候,从找到的文件中得知她被关在一座废弃的农舍之中。
但是当Leon到达那里的时候,却是找到了Luis而不是Ashley。Luis虽然是一个当地的居民看起来却知道很多关于总统女儿的事情。

艾达·王(Ada Wong)
本作女主角,生化危机系列重要角色之一,六年前,Ada在紧要关头掷给了Leon重要的火箭筒,使得Leon得以逃脱噩梦(衔接生化2里昂里关剧情结局)。这次又奇迹般的再一次与Leon相会。

Bitores Mendez
欧洲小村庄的村长,有着过人的身高和强壮的肢体,外加一双不同颜色的眼睛。就是他率领着村民攻击并且阻止Leon进行调查。不像一般的村民,村长看起来有着不错的智慧并且受过教育,这可以从村长留下的各种文件中得知。

杰克·克劳萨(Jack Krauser)
在Leon曾经经历过的任务之中,有过不少的战友已经牺牲。Jack就是在两年前直升机失事中送命的。但是这回Leon错了,Jack仍然活着并且为着邪教“Los Illuminados”工作着。尽管如此,Jack看起来并没有受到寄生体的控制。可是这个有着军人的素质和熟练战斗经验的老战友将是Leon最为强大的敌人。

拉门·萨拉扎(Ramon Salazar)
年少并且疯狂的城堡主。很早以前,他的祖先曾经发现了一种可怕的生物叫做“Las Plagas”,并且封印在了地下洞穴之中。年轻的Ramon Salazar被邪教的教主所蒙骗,为了洗脱他祖先对于“Los Illuminados”所作的罪业,就和Osmund Saddler一起把寄生体从地下洞穴中释放出来。Ramon Salazar一直认为一切是在他的控制之中,但是这也就只有他自己这么认为了。

萨德勒(Osmund Saddler)
邪恶教派“Los Illuminados”的教主。十分精明的他骗使城堡主Romon Salazar打开了封印着寄生体化石的地下洞穴。利用寄生体控制了周围村庄的村民,并且让他的奴隶为他盖建了研究基地。Leon必须深入到他基地的中心去得知Saddler对于Ashley和整个世界的邪恶计划。

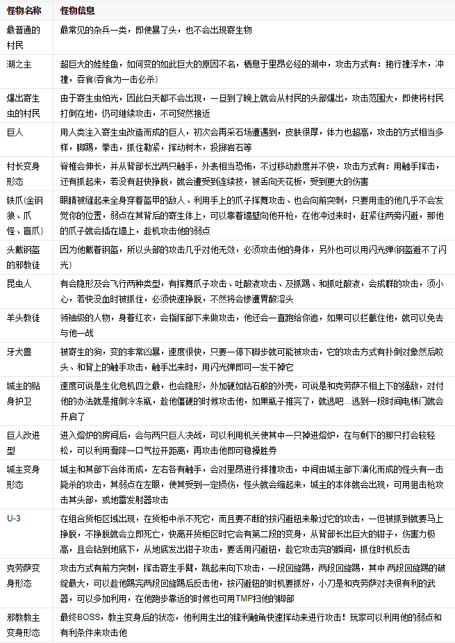
【怪物介绍】

【武器介绍】
手枪系列
步枪系列


特殊武器

【操作方法】
这里主要是介绍键盘操作方法。你需要准备张标准101键盘。如下图所示,没有必要去购买专门的游戏键盘的,那样太奢了。下图右边显示的是各个键盘的默认设置。

W S A D 分别是上下左右移动,这一点玩过其他游戏的都知道。这个设置布局很传统了。如下图所示。

如下图所示:I 是状态栏,M 是查看地图,F 是呼唤或停下或躲藏(注意:在移动道具中:在道具栏中,按F拾起道具,WASD移动道具,再按F放下,拾起道具后按SHIFT是翻转道具。另外F呼叫阿什利停止或跟随/佣兵模式克劳泽尔左手出击)

下图所示的:右Ctrl(加速键);
回车(决定/调查/开火)

左SHIFT(架刀键);右SHIFT(架枪键)。我们要举刀或者举枪就要按住它。

跑:按住W不放再按右CTRL。
快速转身:按住S不放再按右CTRL。
如下图所示

举枪、瞄准、开枪:按住右shift,使用WASD控制红外瞄准,按回车开枪。如下图所示:

填充子弹:按住右SHIFT,再按右CTRL。(如果你还有当前使用武器的子弹的话)如下图所示:

还有一些响应组合提示的操作:
比如,游戏中对应的QTE提示:屏幕提示1+3时,就是右CTRL+回车,一起按。 屏幕提示5+6时,就是左shift+右shift,一起按。如下图所示:

【详细攻略】
第一章:1-1:
由于在1998年浣熊市爆生化危机,政府方发射核弹将这里摧为废墟。6年之后,总统的女儿Ashley被一群恐怖份子劫持,Leon为了营救美女而来到欧洲某国的一座小村庄展开调查。
在当地警方的配合下,Leon来到村庄外围。前方的树上栖息着几只乌鸦,在这里熟悉一下射击控制,打落乌鸦可拿到金币,距离太近会将乌鸦惊飞。前方是一座小木屋,右侧的道路被一辆破旧的汽车阻住。进木屋看到一名壮汉在壁炉处生火,Leon上前打听Ashley的下落,不想那家伙回手便是一板斧,好在Leon身手敏捷躲开了,连续开枪将他射杀。此时屋外的汽车开动了,阻住的道路被打开,不过先不要出去,接听联络员的电话,得知Ashley被关在村庄的教堂里。上楼梯从桌上拿子弹再由窗户跳出去。身周出现几名狂暴的村民,小心地将他们杀掉,射击头部和腿部会使敌人有很长的僵直时间,此时可发动腿脚攻击。沿小路前往村庄路口,在路右有间小屋,打几只木箱打碎可拿到药草和金币,桌上还有金币,用打字机来存档。
出屋前行看到两只乌鸦,射杀高处的可拾到手雷。前面有一只被兽夹困住的白狗,将它释放,在后面会得到它的帮助。往前走会遇到两种陷阱:兽夹和绊绳地雷,小心一点了。路上还会遇到三四名暴民,过木桥看到三名暴民由山坡跑过去。仔细搜索每间木屋,往前打开一道铁门进入村庄。

树林间有很多绊雷和兽夹,要小心移动
往前看到广场上有暴民将一名警察活活烧死,尸体在微风中晃动很是凄惨。广场附近有几群暴民,不要硬拚,由一侧的小路杀掉一名妇女,跳到屋子里从桌上拿弹药,相邻的房间楼上能找到霰弹枪和弹药。在广场附近的塔楼可从竖梯爬上去,村民只会扔上来火把造成轻微伤害,桌上仍有的霰弹盒。在杀掉一定数量的村民或拖延一定时间后,跳回广场附近听闻不远处的教堂传来清脆的钟声,那些暴民手中的武器跌落在地上,悠然地步回家中。此时在村庄里搜刮一下道具,有红蓝绿三色药草,还有一些霰弹枪的子弹,以及红蓝绿三种手雷。
由广场右上方的小路出去到第二片村庄,往前看到挂有蓝色布条的大树,上面有小游戏的说明,村庄中共有15枚蓝色徽章,其中7枚在农场,8枚在墓地,打碎10枚即可得到手枪一把,若全部打碎可得到改造后的手枪,那些蓝牌多数挂在高处,多切换视角搜索一下。在路左的化粪池上方挂有一条项链,先射断木棍将下方的木板盖上,再将项链射落拾取,否则项链落入粪池里会贬值。村中的鸡会随机下蛋,也可收集起来补充体力。路右的仓舍里有3名村民,杀掉后搜索柜子拿晶石。爬到2层,由窗户跳到外面的平台上,往前跳落到路左的院落里,进屋子打碎箱子拿到晶石。

化粪池上方的宝物,盖上木板再拿取
出村来到一条下行的坡道,这时有村民从山坡上推落巨石,这时要按照屏幕提示操作,如果躲避失败就会被滚石砸死。躲开滚石后往前进入隧道,射落头顶的发光体拾到晶石。往前来到另一片村庄,小心地上的陷阱和墙上的绊雷,屋子里外有五六名扔雷管的村民,先将外面的2个射杀,或者将他们引诱到窗口,用村民的雷管炸死。屋里的村民比较好对付,躲在窗口让他们自我毁灭算了,有的村民会不小心将雷管扔到屋子里,将自己和同伙全部炸掉,看来狂暴化村民的智力比较低下。

游戏中会遭遇突发事件,按提示键位操作
在后面找到一间锁住的木屋,将锁射落推门进去,用打字机存档。到后面走廊有两道绊雷,用手枪将它们引爆,在后屋听到一阵捶打声,将阻路的柜子推开,在里屋打开衣柜救出里面的长发男,将他身上的绳索解开,此时一名身穿长袍的大叔走了进来,Leon上前进攻,很容易地被大叔化解开了,Leon昏迷中被人用注射器扎入脖颈。

紫袍巫师Saddler在Leon的颈上注射病毒
1-2:
醒来后和那名长发男锁在一起,交谈中得知他叫Luis,这时一名狂暴村民拖着巨斧步入木屋,在斧头砍下来的时候要按照屏幕的提示操作躲避,将村民杀掉后Luis逃走,随后接到联络员的电话,决定利用村中的秘密通道前往教堂。
出屋遇到一名流浪商人,和他交谈可买卖并升级武器。离开院落来到一片棚户区,敌人的武器较杂,小心会扔雷管的家伙,退到远处射杀,或者把他卡在斜坡处,他扔出的雷管会滚回去将自己炸死。这里的村民较多,冲过桥后会有村民站到屋顶扔雷管,跑到尽头爬梯子到平台,那名扔雷管的家伙会将跟随的村民全部炸死,随后再解决掉他。将敌人全部消灭后搜索屋顶和悬崖,在两只宝箱里会别拿到左右两半石板,在道具栏中将它们组合到一起,用它可打开山壁处的铁门。

释放被兽夹困住的白狗,之后会得到它的帮助
往前推门进入仓库,由右侧的门穿出去走迷宫,小心地上的兽夹,前面会遇到扔雷管的村民,在他们即将扔出的时候打僵直,脱手的雷管会将他们炸死。穿屋过去是一条灰暗的走廊,前面是水池,跳到底部拾取弹药和手雷,爬竖梯来到屋外。
前面还有化粪池,上方悬挂着一只怀表,和之前的拿法相同。路上仍有兽夹和绊雷,解除后再行进。不远处的楼房是村长的家,门上的水晶球可以转动,转对图案将房门打开,在桌上的盒子里拿到一把钥匙。出门再次遇到那位长袍大叔,Leon再次被他轻而易举地打倒。

Leon和联络员MM在通讯
1-3
返回卧室再次被长袍大叔痛扁,危难之际一名红衣女子挂在窗外,开枪引开了大叔。下楼梯到右边的卫生间,由背后杀掉一名解手的村民,在餐厅角落桌上有打字机。出门遇到一群村民,恐怖的是那名电锯男,先将身上的手雷装备上,再跑开一段距离,当村民和电锯男聚扰的一起的时候再扔手雷,轰他3次便可炸死他,顺道解决掉附近的村民,从尸体上拾到红宝石和霰弹,注意两侧的树顶有几只鸟巢,射落可拾到宝石和弹药等道具。

道具栏的空间有限,要及时到商人处购买扩展
推门回到最初的村庄广场,用村长家的钥匙打开那道画有符号的大门,用桌上打字机存档,在走廊尽头打开盖板跳入地窖,在里面遇到武器商人,将怀表和宝石卖给他,再用钱来升级武器购买弹药。推门出去来到墓地,杀掉沿途的几名村民,教堂的大门进不去,由右侧的倾斜小道跑下去,在木桥跳过几处断裂处,注意桥下和头顶都有徽章。

村长家的门上水晶球要旋转成这个图案
前面的地上有群觅食的乌鸦,扔只闪光弹将它们全轰掉,拾取一堆金币和宝石。废墟的右侧有道门可进入地下岩洞,在里面有武器商人。前方是一道峡谷,又有村民扔滚石,按屏幕提示操作闪躲,往前过湖上的木桥,不用与这里的敌群纠缠,跳入水中跑到对面的斜坡离开。

射落鸟巢有时会掉落不错的东西
往前是一座大型的湖泊,跳上小艇与湖中的水兽展开战斗。小艇上的铁锚挂在了水兽身上,它会拖着小艇行进,控制方向躲避水中的障碍,同时用船上的渔叉朝水兽投掷,数量无限,接着水兽会潜入水中,在它反扑的时候要及时划开,如果被撞落水中要迅速游回艇上,在投中一定次数水兽会沉入水底,这时有道绳索缠住了Leon的腿部,按屏幕提示迅速按键,砍断它之后回到陆地,不想身上的病毒发作,一滩血由口中喷出,他踉跄着走入一间小屋休息,体内血脉贲张,似乎有异形的虫子在体内蠕动着。

村庄里共有15枚蓝色徽章,收集齐可得到奖励

乘小艇与湖怪展开决斗
第二章:
2-1:
恢复常态后,刚才的一瞬仿佛幻象。离开小屋发现已是晚上,空中斜风豪雨,雷声隐隐。往前在山道上遇到两名村民,其中一个的脑袋掉落后会钻出寄生虫,这东西攻击范围很强,并且还不容易打死,不过它怕强光,用闪光弹可瞬杀。跳过断桥来到河流的对岸,沿河边小路跑过去,由另一座断桥跳回去,跑到末端沿绳索滑落。
前面似乎无路可走,击落空中悬吊的箱子落到水中,由它跳到对面的木桥。前方是一道瀑布,左侧是两只旋转的吊杆,将上面的两只木箱击落水中搭成通道,跳到左侧平台扳动机关,瀑布上方的闸门落下将水流截断,山壁上显露出一道洞口。杀掉出现的暴民,进入山洞从石门上拿到大教堂的钥匙,由石洞末端乘小艇回到教堂的武器商人营地。
来到一处院落被村民困在里面,村民还从石洞里引出一名巨人,接下来是与巨人的单挑,如果之前曾救过那只被兽夹困住的白狗,这时它会现身帮忙,战斗中会吸引巨人的一部分注意力。用枪朝巨人射击,积累到一定伤害它会痛苦地蹲下身躲,背后钻出寄生虫,这时要按屏幕提示的按键操作,跳到巨人的背部用匕首攻击寄生虫,如此砍杀寄生虫3次便可将巨人击倒。

爬到巨人的后背用匕首攻击寄生虫
在山道上遇到寄生狗,它们的弱点是火,用燃烧弹来消灭它们。按原路返回到教堂,将找到石板放到门上,进入教堂由一角的竖梯爬到二层,利用空中的吊灯跳到对面,操作控制台将3组彩色玻璃旋转到正确的位置,然后组合到正中的图形,成功的话会打开新的通道。进入一侧的屋子找到总统的女儿Ashley,向她表明身份后,两人开始下楼逃离。

解决教堂中的谜题
2-2:
离开教堂来到院落,看到斜坡下有大群的暴民举着火把围过来,射击院外手推车上的木桶,滑行的手推车会发生爆炸将暴民解决大半,再杀掉余下的几名。带着Ashley继续前行,回到最初的村庄广场,在遭遇村民的时候将Ashley留在后面,她被村民抓住不会受伤,而是被转移到它处,离开当前场景即告失败,只要将村民击倒即可,若打中Ashley则会死亡。

引爆木车上的木桶来解决墓地里的暴民
在村口有兽夹,要解除后再率Ashley安全通过,由村庄一侧的通道来到另一片村庄,在农场攀到一间仓库的上层,利用屋外的平台跳到路左的院落,由Ashley爬过木门打开它,往前有武器商人,整备后过吊桥,这时接到联络员的电话,得知前来接应的直升机失去联系,恐是被敌人击落了。

有的大门需要两人合作打开
过桥后发现被几群暴民围困了,两人急忙跑入附近的一间小屋里,在这里遇到了之前曾救过的Luis,让Ashley躲到楼上,两人联手应付围攻的暴民,他们会从三道窗户爬进来,让Luis顶住一道,Leon在开始推动3只柜子堵住窗口,如此可延缓暴民的进攻势头,不久柜子被打破,两人退守到楼上,暴民会利用梯子进攻,将梯子踢下去,在二楼的桌上还有几只手雷,趁敌人密集扔出去。在坚守一段时间后,那些暴民会停止进攻缓缓离去。

在商人处买到藏宝图后,在地图上可看到宝物的地点
2-3:
在击败敌人后Luis扬长而去,两人往前找到一支拉杆,用它可打开左右两道门,两侧通路都通往同一地方,只是遭遇的敌人不同,左边是暴民和电锯姐妹,右边是巨人,两边各有一件宝物,想要拿全就都搜一遍。走左侧,由天桥跳到某一区域会遇到电锯姐妹,利用梯子爬到上面,再往下面扔手雷炸她们,杀掉后拾到营地钥匙,用它打开通路。
往前来到山道,前面离村的大门打不开,先到右侧房间存档,上方平台有武器商人,建议买支狙击步枪。由大门左侧上台阶来到平台乘缆车,途中要射杀右侧对开缆车上的村民,并且还会有村民由左侧平台跳上来砍缆绳,重点先狙杀左侧平台的两名村民,再解决右侧缆车陆续出现的敌人,滑行到对面跳下去,沿平台楼梯跑到底部找到商人和打字机。

两人乘缆车来到山谷对面的建筑
往前来到一间仓库触发战斗,对手是之前几番遇到的长袍大叔,按照屏幕提示的按键操作避开他致命的一击,随后他会变异成一只骨胳怪物,跑到远处扔手雷炸它,或者射击它的腰际骨骼,成功的话会断成两截,上身攀附在房梁上伺机而动,此时爬上竖梯到高处平台,瞄准姿势迎战,射它背后的触角,打断后它会摔落地面掉出假眼,跳回地面拾起它。
由窗户跃出仓库,按原路回到大门处将假眼放上去。来到城堡外的山道上,一辆卡车疯狂地冲过来,两种解决方法,直接扔手雷将它炸翻,或者用枪狙掉里面的司机。等卡车翻掉后继续走,跑到城堡吊桥前遇到更多的村民围追过来,跑过吊桥和Ashley配合升起它,截断身后的追兵。

与变异村长的对决
第三章:
3-1:
进入城堡在楼下可找到武器商人,建议买一支狙击步枪来用,用旁边的打字机存档。上楼梯推门来到城堡外部的围墙,先用步枪将高处的两名巡逻教徒狙掉,转上旋梯让Ashley待命,前方会遇到4台投石车的轰击,用狙击步枪分别将它们旁边的油桶击爆,或者将操作投石机的教徒狙杀。上层平台有道大门打不开,提示需要火力将它炸开,于是跑到对面的炮楼操作机器将火炮升起来,操纵火炮将那道大门轰开。

投石车有两种方法解决,引爆油桶或射杀教徒
进入城堡换上近战的枪械,在房间的墙上拿到银剑,上楼梯遇到成群的教徒,消灭后到墙上拿金剑,然后将金银双剑互换打开楼上的一道暗门。出去后遇到Luis,他兴奋地说拿到了病毒的样本,并询问Ashley是否也被打了毒针,随后发现身上的样本不见了,于是他转身回去寻找样本。
进入大厅,在右边屋里有三名敌人,透过小窗狙掉。前方头顶一名驽手,杀掉后通道上会出现两名拿盾牌的教徒,用狙击步枪射他们的手臂或腿部可打落盾牌,或者用威力劲猛的霰弹枪将盾牌破掉。解决后进入房间从箱子里拿到银色钥匙,杀出屋外用钥匙打开一道锁住的大门。

升起大炮轰开对面的大门
进入大厅遇到一名身穿华服的小男孩Salazar,他劝Leon将Ashley交出来,遭遇拒绝后他率领随从悻悻离开。跑上去找到打字机存档,由右侧的门到走廊找到两只喷火的雕像拦住去路,调查右侧墙上的壁画得到监狱钥匙,折身返回找到监狱的门,让Ashley原地待命,Leon下去看到牢房里捆着一名被缝住双眼的男子,接近后他会挣开束缚,他只会听声辨位,射击两侧的钟会吸引他的注意力,趁机射击他背后的寄生虫,随后铜钟会被他击碎,站立不动一般不会被他发现,由背后偷袭就是了。将他杀掉后进入里间将墙上的开关扳下,上层的喷火雕像停止工作。
回到上层走廊杀掉出现的教徒,重点射杀驽手和扔雷管的家伙,推门来到一间大厅。敌人会成群地围拢过来,朝正中的几只盾牌兵扔手雷,其余的绕到一侧逐只杀掉。清完大厅的敌人下阶梯到底部的房间,两人分别站到两侧踏板上,大厅中央升起一座基座。
两人突围回到大厅,杀掉出现的敌人后,摇动基座上的摇杆降下石阶,由此跑到上层大厅。前方有个大水池,将Ashley托到上层平台去转动两侧的摇杆,这时Leon要站在下方掩护她的行动,清除掉上方围拢过去的教徒,同时还要顾及自身的安全。成功后前方的水池里会升起两截浮桥,再将Ashley接下来一起跳过浮桥进入大门。沿通道前行,不想Ashley突然呕吐鲜血,体内的病毒发作,她慌张地朝前方跑去触发地上的机关,Ashley被机关俘虏。

掩护Ashley升起水池中的浮桥
3-2:
由走廊右侧的小门进入地下通道,往前走会遇到会隐身的怪物,根据它们呼气来判断大致位置,杀掉后跳落水池攀到对面平台,推门来到地牢区域,这里有3只隐形怪物,杀掉后到每间牢房里搜括一下。一侧是水池,先由左边的通道到控制室,利用手阀将水池里的水排净。离开控制室回到牢房区域,这里再杀几只怪虫,由水池跳下去上楼梯开门。
前方的通道有很多摆动的巨斧,小心地避让行进,注意地上的阴影可判断斧头的准确路线。跑到对面由左侧的门出去爬竖梯,推门出去发现来到大厅的二层平台,下方有一群教徒正在进行一种仪式,朝他们扔一颗手雷全部炸光。跳到大厅上楼梯,由商人旁边的红门进去。

成群的教徒在举行仪式,扔颗手雷打赏他们吧
沿走廊前行到大厅,用狙击步枪解决对面的驽手,再轰掉近身的教徒,要到达对面的平台需绕一大圈,先由底部的门上楼梯到二层平台,沿大厅绕一周后跳到正中平台,那名红衣主教逃走,正中的铁门打不开,沿右侧的楼梯追过去,杀掉一名拿盾牌的教徒,再下楼梯到大厅与正在操纵重机枪的主教对决,他的火力极猛不宜正面对抗,换上狙击步枪跑到他的背后狙击,杀掉他后拾到一把钥匙。
按原路回到上层平台,用钥匙打开正中铁门进入房间,这墙上有四幅画像,要旋转画像使上面共出现六具尸体,操作顺序为1-2-3-4,成功后暗门出现。来到大厅再次遇到那名Salazar,随后展开战斗,底层有大群的教徒围过来,扔手雷炸掉,或者用闪光弹来争取时间,将一层敌人解决后跑上二层,这时会出现大批的驽手,和他们绕着回廊打游击,解决后跑到正中按墙上的按钮,大厅中央升起台座,再跑到另一侧房间启动机关,大厅搭起一座机关桥。跑到台座从宝箱里拿到羊头状的刻版,往前进入开启的门。
来到迷宫样的户外花园,在这里会遭遇成批的恶狗,有的还被寄生虫变异,普通的狗用燃烧弹来杀,变异狗则可用闪光弹秒。在迷宫中有两处喷泉,分别从喷泉的雕像前拿到月形刻板,将之组合到一起,再返回上方走廊用它打开一道机关门,在屋里再次遇到那名红衣女,一番较量后那女子摘下墨镜,原来是老相识Ada…….

Ashley被敌人捉走,必须快速将她抢回来
3-3:
离开卧室来到餐厅,收集一些弹药和草药,右侧通道连接仓库,里面有更多的补给,不过小心桌子瓶罐里的毒蛇。在餐厅末端服务台上有一只铃铛,按下它翻出对面的壁画,换上狙击步枪射击画上的酒瓶,旁边的门被打开。
进入房间看到正中有只宝箱,刚刚接近从空中落下一只巨大的铁笼,随后一只瞎眼铁爪男子跳了进来,甩开他拿宝箱里的沙漏,用枪击掉铁笼门上的锁头,一脚将它踢开,射杀掉外面的教徒再推门离开。来到下一间有蓝色柱子的房间,由平台居高临下射杀下面的几名教徒,跳下去扳动拉杆,上层搭起通道,爬梯子返回平台由天桥走过去,杀掉增援的教徒。来到对面左转在房间正中的展柜里拿到火箭筒和弹药。
来到走廊在末端找到打字机存档,进入房间看遇到Luis,不想他被一名紫袍巫师杀掉了,Leon从他手中拿到病毒样本。

3-4:
大厅底层传来Ashley呼叫声,沿阶梯走到正中的平台上,换到狙击步枪将Ashley身上的3道铁锁打断,这时会有教徒出现朝她围拢过去,依次射杀教徒,Ashley又跑过去开门,有更多的教徒出现企图抓走她,将出现的所有教徒杀掉,红衣主教会掉落钥匙,Ashley拿到钥匙打开旁边的木门。

用狙击步枪来打断Ashley身上的三道铁箍
开始控制Ashley进行游戏,她要利用墙上的摇杆打开数道栅门,每间屋子里都有教徒,Ashley可利用桌上的油灯来攻击他们,被抓住可快速摆脱,并收集药草来恢复。来到下一房间在墙上找到一副盾牌和双剑,后面有隐藏通道,正前方是一个基座,下面有圆洞。

游戏中唯一能控制Ashley行动的地方
回到走廊进入幽暗的石屋,在屋子里找到两只开关还有一块石板,推开柜子找到第三只开关,用它们可打开三道栅门,到屋子对面推门到走廊,来到下一房间在基座上找到一个石板谜题,先观察门上的图案,再将8块石板拼成门上的图案,将身上找到的石板放上去完成拼图,前方的石门打开。在密室的雕像上拿到家族徽章,从宝箱里拿蛇尾雕板。

将图板拼成这个样子就大功告成了
这时密室里会闯进来三名雕像武士,甩开他们跑出去,路上的雕像也会攻击,按提示避开即可。回到方才的那个房间,将徽章放到基座上,再转动拉杆将密道打开,爬上梯子穿过曲折的走廊与Leon汇合。

将徽章放到基座上再转动轮盘打开暗门
第四章:
4-1:
两人按原路回到花园区域,在外部走廊找到一道由内反锁的门,让Ashley由窗口翻跳进去开门,宝箱里有宝贝,其中包括一把手枪(断翼蝴蝶),不愿拿的话可以忽略,由本章开始的位置进入北侧的门。
前面是燃烧着很多蓝色火焰的大厅,正前方是一部滑车,让Ashley待命,Leon独自一人来到大厅对面,进入火龙之间。大厅的两侧各有一只火龙雕像,上面有教徒操纵着,换上狙击步枪将教徒杀掉,两只火龙坠落。沿石阶走下去穿过圆形铁笼跳到对面,这时正前方出现第三只火龙,先跑到一侧吸引火龙转身,再迅速路到另一侧狙击火龙后面的教徒,火龙消失后前方的阶梯搭起来,跑到高台宝箱处拿狮子雕板。回大厅与Leon汇合,两人由一侧的轨道乘车来到下一站,下车后看到大厅墙上有幅壁画,分别将羊头、蛇尾和狮头雕板放上去,墙壁现出一条新的通道。

炽热的火龙之间,要拿最后的一块石板
往前乘车来到有歧路的地方,前方有三道门,先往左侧进入武器间,地上有四块踏板,分别将屋中央的两尊雕像推上去,Leon和Ashley踩余下的两块,房间的大门被打开。在屋子里再次遇到那个Salazar,在他逃走后屋顶有钉板降落,用枪射击屋顶的四个闪光的地方即可停止下落。穿出走廊结果Ashley被栅门阻隔在另一边,两名教徒操纵钻机冲过来,用枪快速射杀上面的教徒将Ashley救出来,跑到一侧从宝箱里拿到女王之杯。

射击上方的四盏灯来阻止天花板下落
回到歧路口,走右侧的门,走廊上的雕像会攻击,按提示操作按键。来到大门口让Ashley待命,Leon独自进大厅拿国王之杯,这时会出现两组盔甲武士攻击,每组三名,身上有火箭筒的话一弹轰杀,没有就拨枪射头部,直至杀掉。
回到歧路口走正中的路,分别将女王和国王之杯放置在两侧的雕像上,正中的门被开启。往前到穹顶大厅,Ashley被飞行怪物抓走,Leon退到门口射杀密密麻麻的飞行虫子。用墙边的开关放出吊桥,再将铁链的吊环击断,由落下的吊桥离开大厅。
往前看到前方是一座钟楼,Ashley被敌人押往右边的建筑。首先前往钟楼,跑到二层将前面的3辆投石车旁的教徒狙杀,进入钟楼看到纷杂的齿轮机构,这里共分四层,在混乱的齿轮中找三根阻止齿动运行的木桩,全部打碎它们爬到顶层,扳动拉杆使齿轮运转起来,钟楼外的机械桥开始旋转,此时会出现大量的教徒,杀出血路跳到底层由铁门出去,消灭桥上移过来的敌人,进入城堡的大门。

在大厅遇到一群教徒,还有两名恐怖的瞎眼男,先重点解决掉教徒,那两名瞎男的打法与之前一样,利用钟声来吸引他们的注意力,趁他们跑过去的时候射击背后的寄生虫,或者绕到身后直接攻击,利用一侧的通道甩开其中的一只,避免被两只怪人夹击,反复多次便可将他们杀掉。往前进入王座大厅,看到Ashley被敌人押着,Leon被机关扔到陷阱之中,此时快速按照屏幕提示按键操作,最终落身到地下水道之中。

用红外线瞄准镜才能看到僵尸身上的寄生虫
找打字机存档,从武器商人那里可购买火箭筒或新型的霰弹枪,从附近尸体手里拿到王冠。爬梯子来到上层走廊,右手边的门通往电梯,不过电路被切断了,此时沿途会遇到怪物的袭击,按照提示的按键操作闪躲。沿通道跑到尽头的房间,拉下墙上的开关接通电梯的电源,准备出门的时候与怪物展开决战。
等门打开快速跑,看到路边有红色的液氮瓶将之放倒,会延缓怪物的行动,身上有火箭筒的话可趁机将它轰杀,拾到王冠宝石。
4-2:
来到矿洞遇到手执火把的村民,将他们打倒会自焚。穿过隧道来到竖梯顶部,开枪引诱附近的村民过来,等他们爬梯子再射下去,或换刀直接杀掉。跳落平台跑到左边拉开关,上层的矿车落到中途被卡住,这时往回走上阶梯,小心几名拿雷管的家伙,跑到对面山崖开另一道开关,再返回来扳开关,矿车顺利落到底部,回身杀掉出现的村民,跑到矿车旁拿炸药,用它炸开阻路的巨石。
往前到熔炼厂遇到两名巨人,先杀掉一名,方法是由一侧的竖梯爬上平台,再利用滑索到另一侧的控制台,等一名巨人站到正中的熔炉井口扳下拉杆,巨人会掉落熔炉里化掉。另一名打法与之前一样,打到一定程度它会痛苦地蹲伏在地,此时跳到它的背后砍寄生虫,反复进行3次便可杀掉巨人。
往前来到山洞射杀成群的飞行怪物,阅读基座上的铭文,得知打开两道光线才能找到出路。沿山洞的坡道一路杀上去,沿途有两条歧路分别通往开关,将两道开关打开会由石壁投射出两道光线,将出口的大门熔化掉。进入石洞小心垂直降落的石柱,跑到尽头从基座上拿王冠纹章,最后站到石台上降到上方。

又遇巨人,跳到后背狂砍吧
4-3:
穿出山洞和废墟看到远处的城堡身影,杀掉零星的暴民,往前有一群村民围在篝火旁,有手雷就扔过去一颗,或者爬到墙边的竖梯上射击引他们过来,再用小刀杀光。前方的石门打不开,门上有个狮子头像缺少什么东西。由窗户跳到旁边的屋子,摇动手柄打开地上的井口,由此跳入地道中。
前面是满目黄沙的地下遗迹,射杀断墙间的村民,小心遗迹里的兽夹。这时听到有电锯的声响,等电锯男跳下来不用理会,由竖梯爬入房间将梯子踢下去,从桌上拿到一把矿井钥匙。然后守住梯子将爬上来的村民杀掉,下楼梯杀另一名电锯男,跑到铁门处用钥匙打开。
进去后天花板开始朝下降落,先朝屋里的寄生虫扔一颗闪光弹,再换枪打头顶的四处红灯,停下来后由打开的门离开。跑到山洞底层开门出去,往前跳上矿车,站到中央射拉杆,矿车开始沿着轨道滑行,途中清掉跳上来的暴民,重点是电锯男,必要时跳到后面的车厢战斗,在战斗之余还要清理路障,最后滑行到末端纵身跳到悬崖上。进入密室拿牺牲之石,回到外面用它打开封闭的石门,乘电梯上去。

站在车厢里阻击追来的敌人和车辆
4-4:
往前来到灰白色的大厅,正中是一座石桥,桥头是一座石像,正要从石桥走过去,前方出现教徒将石桥断掉,返回平台爬梯子来到石像右侧平台,看到石像升降的两只手掌,射击石像胸前和后背的开关可切换手掌的移动方式,利用两只手掌跳到左侧,爬到底部开第一道开关,第二道开关的栅门随之打开,再跳回石像右侧平台打开关。两道开关启动后恢复石桥。过石桥的时候会被石像追逐,要按照屏幕提示躲避3次断落的石柱,成功的话会跑到石桥另一端,快速进入射掉锁头由小门逃离大厅,此时仍要拚命往前跑,再躲避一次攻击,成功地摆脱石像。

进入大厅再次遇到Salazar,Leon投出匕首刺穿他的手掌,随后要躲避护卫反击的匕首,男孩慌张地逃离。沿大厅周围的阶梯跑上去,躲避滚落的燃烧木桶,到达平台找到电梯,将里面的2只箱子推下去,启动电梯升上去,途中要清除跳上来的教徒,最后来到塔楼外面的栈桥,在商人处最好买支火箭筒,进入大门与Salazar展开对决。
Salazar与怪物合体形成一只异形,它有3条触手,隔一段时间攻击一次,按屏幕提示闪避,主触手只会攻击正前方一定范围,站到侧面来打好了。攻击的要诀时狙击主触手上的眼睛,达到一定伤害后主触手会沉入地下,此时Salazar的本尊会现出来,换上火箭筒轰杀。如果是普通枪械,则要反复打多次。
干掉Salazar后爬到对面平台推门离开,由平台的绳索爬下去,找电梯继续下降,来到底部遇到红衣少女Ada。

第五章:
5-1:
沿峭壁边的石路往前走,进入石洞沿电缆方向走,穿出去来到一处军事基地,这里的军人行动较快,杀掉几名军人再将探照灯打掉,重点解决屋子里的重机枪手,扔一颗手雷过去炸掉。跑到高处平台启动左边的灯,再分别爬到两座屋顶旋转折射镜将光线投射到大门右侧的水晶上,大门打开。
穿过山洞有军人推石头下来,按提示躲避,往前杀驽手爬梯子。来到帐篷外将背对的家伙狙杀,跳到右边山崖,进山洞用油桶炸开阻路的石块,攀上平台拿宝物。离开洞穴是一道峡谷,先引爆上方的油桶将榴弹手杀掉,由左侧的斜坡小道到上方的栈桥,清掉附近军人跳下去,开铁门进山洞。
穿过一条小巷进走廊,在厨房小心突然从冰箱里扑出来的火人,看到后立即逃开。往前遇到一个大块头,狙击他的头部。来到监控室看到Ashley被关在一间屋子里,穿过走廊有一道时开时合的门,里面的小兵往外扔雷管,离远一些将他们射杀大门会打开。

来到手术室遇到一道电子门,操作控制台按红、红、红、绿、绿、蓝的顺序操作开门,在里面尸体手上拿到一张冷藏室的钥匙卡,出门会遇到变异僵尸,以目前的装备打不死它,拚命逃吧。
找到冷冻室进去,在桌上找到一张写卡器,将身上的钥匙卡插进去改成垃圾场的钥匙卡。操作旁边的控制柜关掉冷藏装置,到里间的柜子里拿到红外线瞄准镜,用它可看到僵尸身上的寄生虫,将寄生虫干掉就能解决僵尸了。先将身上的瞄准镜和狙击步枪组合,离开冷藏室清掉沿路的僵尸,进入垃圾场。
垃圾场里的军人,可打碎玻璃扔手雷下去炸掉,穿过垃圾场到走廊,听到不远处Ashley的呼叫声,往前遇到两名铁甲铁锤的壮汉,退远一些狙击头部。关押Ashley的牢房被锁住,往一侧的门进去,杀掉成群的敌人来到监控室,在这里遇到一只僵尸,身上有四只寄生虫,全部狙掉拿到牢房钥匙,回到牢房救出Ashley。

5-2:
带着Ashley逃离牢房,从窗口飘入Ada送进来的纸飞机,上面提醒Leon利用垃圾处理通道逃离。按原路返回,在一间控制室会被敌人关到里面,清除敌人后用墙上开关打开门。回到垃圾场跳落沟渠底部,用开关打开栅门,这时身后浑身带刺的僵尸追上来,吩咐Ashley躲到箱子里,然后跑到外面扳动拉杆放下栅门。僵尸身上共有5只寄生虫,前面4只身后1只,全部清除掉可将之击毙,也可引爆屋子里的油桶来炸掉它。

和Ashley一道往前走,将铁箱推下去搭成通路,往前又是一只僵尸,打法与之前相同,推开阻路的铁箱。往前是有圆形熔浆池的房间,先清掉小兵,跑到控制室扳开关,空中的石球会撞向一侧的墙壁,反复几次可将墙壁破开,露出后面的铁门。推门进入走廊会遇到两只僵尸,杀到走廊尽头是道卷帘门,要用附近屋子里的开关的升起一小截,让Ashley爬过去将之完全升起。末端的大门需要两人同时扳动拉杆来开启,时机在红灯刚亮起的时候按确定。
接下来Ashley开动卡车,Leon站在车厢上阻击追逐的敌兵,还会有敌人跳到车上来,迅速将他们除掉。最后卡车停到升降机上,Leon跳下车爬到二层平台按开关来启动升降机,跳回卡车两人一起升上去。接下来还是追逐战,不妙的是正前方撞来一辆卡车,将它引爆后,两人被抛到了房间废墟里,往前找到商人和打字机。来到下一房间遇到紫袍巫师,结果Leon身上的病毒发作,Ashley被巫师控制带走了。

5-3:
沿走廊前行到锅炉房,这里的敌人比较松散,可由空隙穿过去。乘电梯升上去,在这里遇到Crauser偷袭,有多处地方要按提示快速闪避,就在两人打得难舍难分之际,Ada出现解围,Crauser纵身逃走,弹跳力真是惊人啊。Ada声称要尽快将他体内的病毒取出来,否则会被他人控制。
往前下梯子出门,走廊上有多道红外线机关,按照屏幕提示的按键来操作躲避,开门后又是红外线的反扑,躲过去后红外线消失,穿过大厅由后面的升降机下去。

走廊上布满红外线(偷天陷阱?)
穿过山洞遇到一只怪物,Leon被困在空中的迷宫里,迷宫共分为三截,这里要想办法脱逃出去。阻路的门要射击绿灯来打开,末端的大门需要在迷宫中找两座控制台来打开它,然后是30秒的计时,迅速由大门离开,稍迟的话会本节迷宫会坠落深渊,如果被怪物攻击就按屏幕提示按键操作闪避。
脱离迷宫后在山洞里与怪物再次遭遇,这里要集中火力打它的头部,附近的两只油桶也可利用。杀掉怪物由一侧的小门进入隧道,上楼梯到屋顶,院落里的敌人引爆油桶炸掉,在帐篷里跳入竖井,由地底通道来到院落的另一侧,不远处是一片废墟,在这里要寻找两块石板,在行进路程中Crauser会不断攻击,他这时是无敌的,要尽量避开攻击,在废墟里找到第一块圣兽石板。

与Crauser展开一次战斗,集中攻击他的头部,等他近身攻击时要尽量躲避,在他逃走后找到一尊石像,将它推到正中的石板上,再用墙上的开关打开铁栅门,往前遇到成群的机械蜘蛛,这东西可引爆。被栅门关到塔楼里,利用梯子爬到顶部拿到第二块圣兽石板,此时与Crauser展开最后的对决。
Crauser变身后避开他的攻击,近身时按提示键操作。他会利用双翅来挡子弹,集中火力打他的双腿,等他跪在地上再打他的头部,如此反复将之击毙,从尸体上拿到第三块圣兽石板。回到废墟将三块石板置入壁画打开隐藏的门。

5-4:
往前的山谷驻扎着密集的军人,还好有Mike驾驶着直升机增援,收拾敌人如摧朽拉枯一般,在伙伴的火力支援下前进,最后找到山体上的一道铁门,需要分别绕到两侧拉开关。上山坡遭到敌人的包围,危难时刻直升机杀到,一顿狂轰乱炸将敌人清理干净,不过Mike老兄最后壮烈牺牲,化悲痛为力量吧。

来到地下墓室遇到Ada,这时Leon体内的病毒发作差点杀掉了Ada,还好有解毒剂救治。往前进入地牢区域,换上狙击步枪射杀一名僵尸,攀上尽头的平台出门。庭院里的敌人较多,并且有一名机枪猛男出现,利用四周的油桶清除他们,爬到二层的房间调查控制台,不想钥匙卡被敌人拿走,随后出现大批的增援,杀掉他们拾回钥匙卡,返回院子攀上另一间屋子,用钥匙卡启动电源,然后再将两只控制台启动,打开一道铁门。
来到地下实验室看到Ashley被巫师Saddler关在生物舱里,在Ada的掩护下,Leon将她救了出来。两人逃到手术室,将体内的寄生虫杀死。

终章:
来到外面与巫师Saddler变异的怪物对决,怪物形同多脚的蜘蛛,上方的眼睛是它的弱处,打法是先狙击蜘蛛腿上的眼睛,受伤后它会跪倒在地一段时间,此时跑过去跳到后背用匕首扎上方的主眼,要扎它个六七次才能干掉。使蜘蛛跪倒的方法还有多种,比如扔闪光弹,利用附近的油桶,或者直接用火箭筒轰。

最后与巫师变异怪物的对决
在解决掉巫师后,拿到的病毒样本又被Ada抢了去,随后她启动了岛上的炸弹,并将一把钥匙扔给了Leon。此时有3分钟的倒计时,快速找升降机到下面与Ashley汇合,两人乘快艇展开生死一线的逃亡。

刚刚到手的样本又被美女抢跑了

时间不多了,带着MM尽快逃离小岛吧

通关一次后,解锁新的游戏模式
【常见问题】
问:该游戏下载后多大?答:
光盘完整版:3.11G
压缩高画质版:2.49G
压缩低画质版:1.3G
问:下载后的游戏如何安装?
答:用DAEMON Tools 4x 载入解压后的镜像文件即可进行安装,如果下载后是多个压缩包,只需解压其中任意一个即可。
问:为什么我在运行游戏的时候出现了如下画面?

答:请从游戏光盘内『directX_aug2006_redist』文件夹下执行『DXSETUP.exe』,进行DirectX更新即可。
问:该游戏安装后有多大?
答:最大安装:4.6G
问:该游戏CDKEY是什么?
答:
繁体版:BH82120671117462
亚洲版:bh82220691119281
日文版:bh82120691121533
欧洲版:re15120632222116
re15120631133116
re15120631111336
问:如何区分版本?
答:亚版的游戏标题为“Biohazard4”,欧版的游戏标题为“resident evil 4”并且有语言选择以及简单难度。
问:生化危机4的亚洲版和欧洲版有何不同?
答:如下
1、标题不同,亚洲版为BIO HAZARD4,欧洲版为RESIDENT EVIL4。
2、欧洲版有EASY难度可供选择。
3、游戏中个别细节略有不同,EX模式中,两个ADA的小游戏标题有所不同。
4、欧版开始有语言选项,可选择多国语言;亚洲版没有,默认为英语。
问:如何查看游戏的版本?
答:窗口模式->左上角->Help->Version
问:该游戏是否支持手柄震动?
答:不支持。
问:该游戏是否支持鼠标操作?
答:不支持。
问:该游戏是否支持宽屏?
答:支持的。
问:为什么我运行游戏的时候出现如下画面?

答:分为两种情况,分别如下:
1,显卡问题,显卡不高或者为集成显卡,则需要利用3DA设置后才能进入游戏。
2,如果显卡无任何问题请运行安装目录下的“SetupTool”然后关闭宽屏模式,如图:

【配置需求】
最低配置:系统:Windows XP/Vista/Windows 7/Windows 8
CPU:英特尔酷睿2双核2.4Ghz或更高,AMD速龙X2 2.8Ghz或更高
内存:2GB
硬盘:15GB
显卡:Nvidia GeForce 8800GTS或更高,AMD Radeon HD4850或更高
DX:9.0c或以上
声卡:标准音频设备
推荐配置:
系统:Windows Vista/Windows7/Windows 8
CPU:英特尔酷睿2四核2.7Ghz或更高,AMD羿龙2 X4 3Ghz或更高
内存:4GB
硬盘:15GB
显卡:NVIDIA GeForce GTX 560或更高