Blender中文版是一款专业的3D三维动画制作软件。blender功能十分全面强大,给用户提供了一个非常好的3D建模平台。不仅如此,用户还可以用它创作广播和电影级品质的视频,是媒体工作者和艺术家必备的软件。

Blender 拥有方便在不同工作下使用的多种用户界面,内置绿屏抠像、摄像机反向跟踪、遮罩处理、后期结点合成等高级影视解决方案。同时还内置有卡通描边(FreeStyle)和基于 GPU 技术 Cycles 渲染器。以 Python 为内建脚本,支持多种第三方渲染器。
Blender 为全世界的媒体工作者和艺术家而设计,可以被用来进行 3D 可视化,同时也可以创作广播和电影级品质的视频,另外内置的实时 3D 游戏引擎,让制作独立回放的 3D 互动内容成为可能。
有了 Blender 后,喜欢 3D 绘图的玩家们不用花大钱,也可以制作出自己喜爱的 3D 模型了。它不仅支持各种多边形建模,也能做出动画!

2.跨平台支持,Blender中文版基于 OpenGL 的图形界面在任何平台上都是一样的(而且可以通过 Python 脚本自定义),可以工作在所有主流的 Windows(XP、Vista、7、8)、Linux、OS X 等众多其它操作系统上;
3.高质量的 3D 架构带来了快速高效的创作流程;
4.每次版本发布都会在全球有超过 20 万的下载次数;
5.小巧的体积,Blender中文官方版便于分发。

2.编辑工作流:Blender 不支持可返回修改的节点式操作,任何物体创建完成或者编辑命令执行完毕后,修改选项就会消失,不可以返回修改参数。如果想要修改历史记录中,其中某一步的操作参数,只能先撤销到这步,修改完毕后,手工再重新执行一遍后续的所有修改。
3.雕刻与纹理绘制:这两个模式下的笔刷都是基于“屏幕投影”进行操作的,而非笔刷所在网格的“面法线方向”。由于 Blender 并不存在法线笔刷(笔刷选择也是屏幕投影),所以在操作方式和手感上,会和一般基于法线笔刷的雕刻类软件,或纹理绘制类的软件有所区别。
4.毛发系统:Blender 的毛发系统是基于粒子的,所以必须先创建粒子系统才能生成毛发。虽然粒子本身支持碰撞,但毛发系统并不支持碰撞。因此当毛发需要产生碰撞动画时,可以借助力场物体进行模拟,从而制作假碰撞的效果。
5.后期:视频编辑(Video Editing)是一个针对图像序列以及视频文件处理的一个简单的非线剪辑模块,可以设置转场,添加标题文字、音频、以及简单的调色等操作。和市面上一些常见的非线软件的区别在于,它自带的特效部分非常简单,很多时候是依赖 Blender 自身的功能,需要先将特效渲染出来,或者经过合成节点的处理后(例如:太阳光斑、抠像),并且输出成图像序列,才能继续进行合成制作,以达到想要的效果。
6.切换中文界面:执行菜单 File — User Preferences(快捷键 Ctrl + Alt + U),在弹出的 Blender User Preferences 界面中,切换到 System 选项卡,在该选项卡中勾选 International Fonts。然后单击 Language 下拉列表,选择 Simplified Chinese(简体中文),同时选中下方的 Interface(界面)、Tooltips(工具提示)、New Data(新建数据),即可完全开启 Blender 的中文化。注意:此功能需要 2.60 及以上版本。
7.中文输入(Win 版):由于 Blender 是国外团队开发,所以 Windows 平台的亚洲字符输入一直存在问题,必须通过剪贴板中转,不能直接输入。直到 2014 年底由于国人的代码贡献,官方才终于开始着手逐步进行解决。但对于中文输入法的支持度依然很有限(目前兼容性最好的是搜狗拼音),部分拼音输入法和五笔输入法则存在字符重复、漏字、缺字等问题。注意:此功能需要 2.73 及以上版本。

3D游标
每一个新建的物体,初始位置都是在3D游标上,如图一所示,立方体中心那个圈,就是3D游标,默认是在世界中央的
修改游标很简单,用鼠标左键点击一下,游标则被设定在当前鼠标光标位置上


选项卡创建物体
在左边的选项卡上,有创建这个分类,点击创建,然后在栏目上,有平面、立方体、圆环等,这些就是需要创建的物体了

创建指定物体
在这些选项中,如果你点击了立方体,那么会在3D游标的位置创建一个立方体,如果点的是球体,那么创建的是球体


物体初始的一些属性
当创建一个新物体的时候,3D视图界面的左下方,可以编辑一些属性,比如球体的段数、环数
注意:这个属性面板只会在新建物体的时候出现一次,当物体进入编辑模式之后,这个面板就会消失了


快捷键
通过选项卡创建物体的效率很低,如果创建物体的数量多了,按照上面的方式来创建是需要花费不少时间的,下面说下快捷键
把鼠标放到3D视图上,然后按键盘的shift+A,即可以弹出创建物体的菜单

物体模式与编辑模式创建物体的区别
如果在物体模式创建的物体,那么这个物体是独立的
如果是在编辑模式下创建物体,那么这个物体与正在编辑的物体,是视为一体的
PS:物体的编辑模式,往下2节会讲,这里先简单的说个介绍,目前可以忽略

命名
重点:这是一个好习惯,因为当画面物体过多,多杂的时候,你可以通过大纲在物体名称快速找到这个物体

如何导入模型
打开我们的blender窗口。

选择工具菜单中的“File”。

选择“Import”。

然后选择我们模型的格式,这里就是blender默认支持的一些模型格式,例如我我们导入obj格式的模型。

找到我们的obj文件所在路径并选中,然后“Import Obj”导入模型。

这样我们的obj模型就导入了,其他格式的模型也一样。

渲染的参数设置
分辨率与帧数
分辨率就是你所渲染的图片或者动画的大小,帧范围指动画的长度,帧数不变的情况下,帧率越高,视频越流畅,时间长度越短

着色方式
可以相对的取消阴影、纹理、贴图等,主要是用于快速成一个大概的图,只有Blender渲染器包含这个选项,Cycles是物理计算,所有没有这个选项
PS:图2和图3,分别是有阴影与无阴影的区别



输出
图片的缓存位置,图片的格式,图片的品质等相关设置

采样率
采样率越高,噪点越少,照片越清晰,下面分别是128采样率和1280采样率,可以对比一下2个照片的噪点
注意:预览采样是指,在3D视频使用渲染着色(Shift + Z)



性能
这里可以设置固定的线程来渲染,当你在渲染期间需要用电脑进行其他工作的时候,可以保留1~2个线程出来,分块是指每个线程计算的一小块有多大面积

渲染与保存
按F12是渲染静态图片的快捷键,按Ctrl + F12是渲染动画的快捷键
其中渲染OpenGl,是指忽略其他参数,进行简单的物体渲染,按F3可以保存图片出来
PS:渲染动画默认是一帧帧的渲染为图片,如果需要直接渲染动画视频,在输出那里,把图片格式改为影片


blender中GREASEPENCIL的入门教学
最新加强的2D动画工具GreasePencil正式加入blender2.80。这使得blender不仅可以制作3D动画,也可以制作手绘2D动画,并且可以使用3D辅助进行镜头和动画处理。
原来的GreasePencil现在改名Annotate,它只作为标记注释类存在,不参与渲染输出,依然是按住D,左键画图,层在N面板里,基本没什么好说的了,因为功能简单。
船新的GreasePencil现在被列入添加物体内(shift+A)今天的2.8版本界面如下:

当添加一个Blank后,会出现一个东西,这个东西具有几种模式,当然主要是画画了,切换到draw模式就会出现一堆笔刷工具,还有右边的属性面板也会多出两个按钮分类,具体往下看

左边的笔刷自己试试就知道什么意思了,重点说说快捷键,这里不再按住D画画了,直接左键就可以画画,按住ctrl即为橡皮擦,按住shift为平滑模式,按住alt为直线,按住shift+alt为画多边形,按住ctrl+alt为选区删除
笔刷的控制在顶部或者属性面板的工具里,看个人喜好选择使用。笔刷提供了很多的参数控制,基本上是粗细,透明度,画笔抖动,平滑,材质选项。具体需要看手册,就不多讲了。

接下来看一下材质面板,这次GP为了方便画图,可保存材质,可以让你瞬间切换绘画内容,比如我们设置一个skin皮肤,只要选择皮肤材质就可以直接画出面积而不是线条,这都可以预设值好,方便和你的小伙伴一起创作分享,不至于搞乱了角色的皮肤色或者线条类型。材质里可以设置绘制的线条和填充颜色,也可以透明处理,线条支持虚线,支持感压,有手绘板的朋友可以畅快画图了,而且全部是矢量的,这增加了可控性,后面雕刻模式会讲到。

这次可不仅仅是单色填充了哦,支持纹理,棋盘格,渐变,单色,相当给力

接下来看看层,和原来的 GP很像,不过这次多了层矫正控制,可以控制颜色和线条粗细,但不破坏原有数据,并且提供了父子关系,方便制作动画。提供了洋葱皮,方便你绘制关键帧,提供更多的视图显示信息

左边的五角星是特效修改器,暂时有八个,看看效果吧。


Blender内原本的一些修改器也支持GP了,相当给力,在制作动画的时候更方便了。如果你对这些修改器不理解,那么看blender3D内的修改器吧,大同小异。再左边是约束,部分约束也支持了,因为GP已经作为一个创建单元了,所以完全可以和3D内容一起联合创作。

关于绘制动画时候的洋葱皮功能,一定要在overlays里打开显示,不然是没有的。这个功能在制作动画的时候非常重要。

雕刻模式下,可以看到左边的一堆雕刻工具,因为是矢量的关系,矢量线条的点是可控的,这也方便我们在画的不准的时候,线条粗细不满意,都可以使用雕刻工具进行微调,更舒服的是雕刻支持关键帧动画的,只要在空白的没关键帧的地方雕刻,即可生成新的雕刻后的关键帧,这样作细微的动画调整是不是更简单了呢?

关于关键帧动画制作,只要你在没关键帧的地方画画,自动会产生新的关键帧,你也可以shift+D复制你的关键帧进行处理,在strokes里有个插值功能,类似于flash的形变关键帧,它会自动生成两个关键帧内的过度补帧。

EEVEE视窗渲染入门教程
eevee渲染器也越来越成熟,当然用于工作还是有点麻烦,诸多功能还没做起来。我们先来学习如何使用它,知道它有哪些特性。
直接进主题,看看eevee有啥功能效果:

大致上,可以看到,采样控制,阴影精度控制,间接照明,SSS,屏幕空间反射,AO,体积光,动感模糊,景深,辉光
材质用的是Principled为主,这和cycles的机理差不多,后面实例看效果。
先来个简单的室内场景,如图

现在是在Clay模式下查看模型,没有任何效果。准备开启eevee。

顶部开启eevee渲染,右侧开启eevee控制,一盏灯,环境光黑色无照明,结果如图,类似于扫描线渲染效果
接下来我们给个HDRI照明,使整个场景亮起来,注意,这和cycles还是不一样的,毕竟都是假的,不是真光线追踪出来的

加入hdri照明后,所有东西都有了光感,这显然是太过了,所以hdri可以适当调低,后面我们会用到别的功能使得场景更亮
一般情况下,我第一开的都是AO,这样可以让场景有份量一些,现在太飘了。

距离和影响值根据场景的不同设置也不同,这样让物体之间有了触碰感,也有了份量一些
那接下来我们打开屏幕空间反射,这个会让反射物体更真实,因为不开的话,所有反射都是反射的环境hdri,打开后就会反射周围的物体了
注意看,和上图的对比,尤其的是地板,陶瓷,玻璃杯啥的具有反射性质的物体

屏幕空间反射渲染下面还有个是折射,建议也打开,现在看右上角的玻璃杯根本不像玻璃,因为材质没有调整

这是比较常用的做法,注意材质里的透明混合选项,我一般用alpha blend,看你需要,自己试试。,为了看玻璃效果,我特意再桌面上放了个玻璃杯,近点查看
其实,接下来的工作基本上是灯光和材质的琢磨了

随便调了一下材质,基本上Principled居多,不会的看这里
http://www.blendercn.org/1771.html

加大阴影的尺寸,默认的512明显锯齿严重,打开辉光,强度不用太高,不然就太辉光了。现在看起来舒服多了。

可以使用多个spot灯来模拟射灯效果。
下面看看体积光,世界体积光需要世界给个节点,看图,注意这里不是材质,是环境节点里

sss效果要在材质节点里开启sss,并在渲染面板里看启sss渲染才行。

Subsurface Translucency可以让物体更通透。screen SSS仅仅是颜色看起来模糊,比较表面化。

Subsurface Translucency(左边没开,右边开启)
如果刚才那个场景还是不满意光感,最后推荐开启这个东西,这个东西类似于很早前的辐射,可以产生光线反弹,效果更好

你只要把场景被这些小球包围即可,小球越多效果越好,当然也会越慢
顺便说说上面两个,第一个是反射球,它可以反射场景物体再影响带反射属性的材质,使得反射更逼真,第二个是镜面反射来影响反射型材质,可以做镜子啥的。
来看看解算后的效果

到此基本功能理解了,最后把采样提高就可以得到精细的效果了。来试试复杂点的效果



来试试吧,一起来实时渲染。
【常见问题】
如何设置简体中文
Blender简体中文设置方法如下
1. 点击菜单File >> User Preferences。

2 在弹出窗口 “Blender User Preferences” 中选 System 选项卡,并依次勾选 International Fonts 、 Interface 和 Tooltips。

3. 再点击“Language:Default (Default)” 列表,选择 “Simplified Chinese (简体中文)”。

4. 点击 “保存为默认” 即可。

2.79新材质节点 PRINCIPLED 图解
Blender 2.79在Cycles渲染器下新增加了 一个principled材质节点,有了这个节点,我们做一些东西就不用再大费周章的连接很多节点了
原本想直接搬运国外的教学,一想还是算了,我就自己来个模型看参数的变化带来的效果
注意:此节点是Cycles渲染器节点,暂时只作用于Cycles,至于2.8的eevee以后再说
使用shift+A直接添加shader就可以得到,如下图:

我们先大致看一下这么多的东西是干啥用的,理解一下大致思路,再用图说明问题,请看

算法和物体的基本色
算法看场景需要更改,如果都是粗糙度很高的物品,那么光的反弹会特别乱,暗部不容易提亮,使用Multiscatter就可以提亮一些,物体基本色就是物体颜色了,也可以连接纹理,如图:

SSS(次表面反射)

只有当强度开启,下面两个参数才有作用,如果没有sss,下面的参数是改变不了什么的
当强度达到1的时候,自身纹理几乎看不到了,光在内部弹来弹去,以至于自身的颜色属性完全被内部光压没了,当然一般我们不会用那么强烈的sss,像人类的皮肤0.1以下就已经可以出通透感了

接下来是sss的范围,其实这三个数值分别是RGB,如果你想让蓝色反弹更远就增加第三个数字,这是我使用了5,很明显,凹处有泛蓝色出现了.
sss的颜色我就不做多讲了
金属,高光,粗糙度

金属度,可以理解为表面光滑的镜子反射,反色颜色受基础色影响,它的细节完全取决于周围环境,如果你是一个纯白背景,周围空无一物,那么反射出来的就是死板的白色,如果你想做白银,就直接用白色即可,如下图:

Specular我们理解为高光,其实物理上是物体只对高亮物体进行反射,为了增加高光的体现,我把物体改深一些,毕竟白色物体的高光不容易看到

注意:当金属度大于等于1的时候,高光的体现为0,因为物体已经反射了所有的环境,高光也就失去了意义。


为了更好的表现Tint,我把光源改成了屎黄色,虽然这个区别不大,但是左右两边对比看,瓶身的反射颜色有变化,tint越强越会体现自身的颜色,如果是0,那么就是反射的光源色

粗糙度的变化还是挺细微的,0.5以下数值变化,效果特别明显。
各向异性
这个其实是模糊反射的变种,模拟物体表面有规律的糙度变化,就像车床车出来的金属
注意:如果物体粗糙度为0,那这个是体现不出来的,因为它变成了一面镜子

还有个参数,是控制方向的,这个也不多说了,就是高光的偏移方向。如果有时候效果不明显,可以改改这个旋转参数,获得更好的结果
SHEEN
这个中文我不知道怎么叫,还是保留原味。sheen有点像模糊的高光反射,但是边缘有加亮效果,做丝绸啥的比较有用。sheen在0到1之间效果不明显,你可以手动输入大数字增加强度

它的Tint和高光的tint同理,自身颜色影响反射颜色的参数,不做演示了
清漆
这个质感有点像给物体刷了一层清漆,既能看到物体本身的质感又能出现一层通透感在外面包裹

Clearcoat参数在0-1之间效果也不是很明显,你可以手动增加强度,5的时候就很好感觉,从右边的图看出,自身的模糊反射的颗粒保留,高光处出现很平滑的高光
下面的参数是清漆的粗糙度,可以控制外层高光的模糊度,不做详述
折射率和透明
这个我们制作玻璃,水,透明材质需要
IOR是折射率,学过物理的都知道,比如水的折射率1.3,玻璃1.5,钻石2.4,如果等于1,那么就是光直接穿过,不进行偏转

Transmission为透明度,1的时候为完全透明,根据材质的需要自行调节
参数都演示完了,下面三个是法线贴图,清漆的法线贴图,还有各向异性的偏移控制
仔细看前面的所有的参数前面都有个接口,这就意味着你可以用贴图纹理进行局部控制,毕竟现实里的情况很复杂,不可能很纯净,这就看场景需要自己连接了,那么接下来我们就用principled完成这个矿泉水瓶的材质,不用别的shader
这里包含了几个材质:瓶盖,水瓶,水,标签贴纸
瓶盖是塑料的,基本上就是固有色加上点sss通透,再有一点模糊反射,就差不多了

瓶身和水,参数差不多,只是折射率和颜色有区别,当然水可以透明度1,很纯净

标签贴纸我加了一个凹凸贴图,因为标签也不可能那么平,肯定有起伏,加了高光,略微加了点金属反射还有sheen边缘亮度,很细微

最后就看你细节度了,比如指纹啊,划痕啊,自己试试看: )
DYNAMIC SKY动态天空
插件位置 Toolshelf > Tools 栏
动态天空是一个使用程序纹理生成的太阳和天空的插件,并且有很多参数可调节
用于 Cycles 渲染的世界环境(添加一个动态天空必须得去世界环境里调用才会有效果)

ARCHIPACK
提供了一些参数化物体,提升CAD用户快速创建效率.
作者: Stephen Leger (stephen-l)
维护: stephen-l
插件位置 Toolshelf > Create 栏
可用物体
门
窗户
墙壁
楼梯
围栏
石板
地面
铁架
屋顶
主要特性
屏幕内实时操作
自动的交互布尔运算
可自定义的预设图形菜单
通过绘画画一堵墙 / 窗户/ 门
MAGIC UV
Magic UV (a.k.a. 拷贝/粘贴 UVs) 在2.78前只用于 buildbot builds 版本的blender
2.79, Magic UV 已经加入到官方版本里了.
新特性:
2.76以后增加的新功能.
Tutorial Video List (All features)
Tutorial Video List (New features since 2.76)
Bounding-Box Manipulator in Image/UV Editor
使用边界范围框来操作编辑UV.
支持位移,旋转,缩放操作.
3D V视图内移动UV
视图内用鼠标就可以操作编辑UV.
Texture Projection
Project the texture to the mesh from 3D View while displaying the texture.
Pack UV Extenstion (with same UV island packing)
“Pack UV” and merge the similar UV islands.
Texture Lock
Preserve UV coordinates while editing the meshes.
Mirror UV
Copy/Paste UV with Mirror-inverted
World Scale UV
Scale UV along to the mesh’s size.
Unwrap Constraint
Keep U or V coordinate during “Unwrap UV” operation.
Preserve UV Aspect
Restrain changing UV coordinate when the different sized texture will be attached to the mesh.
BUG修复:
用户报告的bug已经修复
Refactor and Adopt style guide.
MESH EDIT TOOLS网格编辑工具集
Face Inset Fillet: based completely on add-on by zmj100
Vertex Align: by zmj100
Edge Fillet Plus: by Gert De Roost – original by zmj100
Split Solidify: by zmj100, updated by zeffii to BMesh
Pen Tool: by zmj100
Mesh Cut Faces: by Stanislav Blinov (Stan Pancakes)
V/E/F Context Menu: by Stanislav Blinov (Stan Pancakes)
Edge Roundifier: by Piotr Komisarczyk (komi3D), PKHG
PKHG Face Extrude: by PKHG, based of geodesic domes add-on “faces function”
Set Edges Length: by “Giuseppe De Marco [BlenderLab] inspired by NirenYang”
Edge Tools: by Paul Marshall (brikbot)
Extrude and Reshape: by Germano Cavalcante (mano-wii)
Fast Loop: by Andy Davies (metalliandy)
Multi Extrude: by Liero, Jimmy Hazevoet
Offset Edges: by Hidesato Ikeya
Mesh to Wall: by luxuy_BlenderCN
Vertex Chamfer: by Andrew Hale (TrumanBlending)
Random Vertices: by Oscurart
Select Tools: by dustractor
Thanks to Macouno & CoDEmanX
Mesh Edit Tool adds several tools to Blender that are not available in the built in tools or provide different methods for similar tasks
Each Menu: Vert, Edge, Face & Utils is a sub panel that is closed by default in the Toolshelf Edit Mode Tools
The Icons in the closed panel headers contain some new/different selection tools & edit mode v/e/f Selection Modes for quick access to some tools, before opening the sub panels
In the ui there’s a variety of tools in each category, most tools have a small box to the right to provide some usage information to help users understand each tools basic requirements.
Hotkeys: most significant is in edit mode double right click brings up the Blender Vert/Edge/Face menus depending on v/e/f selection mode
Menu Integration is main tools into the ‘w’ key edit mode specials, selection tools into the edit mode select menu
Maintainer: meta-androcto, lijenstina
Wiki Page (blender.org)

SKINIFY
此插件可为骨架生成一个网格物体
支持 rigify (带手)
支持 BVH
使用简单,快速创建动画用代理网格

DISPLAY TOOLS 显示工具
插件位置 Toolshelf > Display 栏
Display Tools 用来加速你的工作流,视图显示这块,尤其多物体操作.
大部分用于线框显示和视图的显示操作
新工具 Fast Nav快速导航, (当移动物体的时候未选择的物体将会用线框显示)
插件有两种方式运行:
应用到选择物体.
应用到所有物体,如果没有物体选中.
作者: Jordi Vall-llovera Medina, Jhon Wallace, Jasperge, Pixaal, Meta-androcto
维护: meta-androcto, lijenstina
Wiki Page (blender.org)

BRUSH MENUS 笔刷菜单
不用再依赖工具栏图形按钮
快捷键 Alt/V
此插件可在3D视图内快速访问笔刷菜单和设置.
可使用大的或者小笔刷图标
此菜单不是用来存放整个雕刻部分的功能的,
主要是用于快速切换设置,不用打开工具栏.
支持自定义笔刷
BTRACE
插件位置 Toolshelf > Create Tab
添加物体特征 & 粒子跟踪 & 曲线跟随动画
作者: liero, crazycourier, Atom, Meta-Androcto, MacKracken
维护: meta-androcto, crazycourier
Wiki Page (blender.org)
IS KEY FREE
此插件位于文本编辑器工具栏
主要是给插件开发人员用于检测选择的快捷键是否可用,也显示他们应用的编辑器类型
也可用于用户设置自己的快捷键的时候检查是否可用

TURNAROUND CAMERA相机环绕
插件位置 Toolshelf > Animation Tab
相当简单, 创建围绕选择物体旋转360度的动画
做产品环绕动画非常有用

AUTO MIRROR 自动镜像
插件位置 Toolshelf > Tools Tab
在选择的轴向上自动添加镜像修改器,并可进入编辑模式编辑

CAMERA RIGS 相机绑定
插件位置 3d View 标题栏> Add 菜单 > Camera 菜单
创建一个 Dolly 或者 Crane 绑定
注意: 你必须得打开 Auto Run Python Scripts(User Preferences > File Menu面板)

SNAP UTILS LINE
高级顶点捕捉到物体并可创建面的工具
ADD ADVANCED OBJECTS添加高级物体
高级场景及物体创建套装
Delaunay Voronoi: by Domlysz, Points cloud Delaunay triangulation in 2.5D & cross-sections
Constellation: by Oscurart, Point to Point Constellation pattern generation
Add Light Template: by Rebellion, 三点光源创建
Aggregate mesh: by Liero, updated by Jimmy Hazevoet, 物体粒子阵列
Arrange on Curve: by Mano-Wii, 沿着曲线阵列物体
Circle Array: by Antonis Karvelas, 用一个空物体进行阵列操作
Copy2 vertices: edges or faces: by Eleanor Howick, 拷贝任何物体到一个选择的网格物体的点线面
CubeSter: by Jacob Morris, 把图像,图像序列或者音频转换成一个像素化高度图模型,保留颜色
Drop to Ground1: by Unnikrishnan(kodemax), Florian Meyer(testscreenings), 把选择的物体或者所有物体都放到地面上
Strut Generator: by Bill Currie (taniwha), Add struts meshes based on selected truss meshes
Easy Lattice Object: by Kursad Karatas, 形状编辑的快速变形
Object Add Chain: by Brian Hinton (Nichod), 创建一条铁链
Laplacian Lightning: by teldredge, Creates Laplace Lightning strikes between objects
Mangle Tools: by Phil Cote, 置换网格物体的顶点
Oscurart Chain Maker: by Oscurart, 在已有的骨架上创建一个链条并保持父子广西
3D Pixelate: by liero, 创建一个块状网格物体并附带点云(类似于我的世界)
Add Random Box Structure: by Dannyboy, 从网格物体创建随机的方块
Rope Creator: by Jorge Hernandez – Melenedez, 创建动态的绳索(使用布料)
Test Scenes: by meta-androcto, 快速测试场景的创建
Tri-Lighting Creator: by Daniel Schalla
Unfold transition by liero, atom, 翻转面或者创建面动画

EXPORT PAPER MODEL 导出纸模
导出激活网格为PDF或者SVG格式,包含烘焙的贴图
打印到纸上,板子上,铝箔片上等等.
可预览,可自定义布局,全部在Blender内完成
VSE 扩展工具
STORED VIEWS视图保存
保存存储视图和相机,以视图创建相机, 每个 .blend文件保存视图设置
添加相机标记用于相机动画的切换
RENDER CLAY 粘土渲染
简单的复选框就可以覆盖BI 或者 Cycles 内的所有材质,并使用一个基础漫反射颜色进行渲染
AUTO TRACKER 自动跟踪器
插件用于Blender内自动运动跟踪.
REFINE TRACKING SOLUTION 改善跟踪解算
只要点一下就能自动设置所有跟踪点的误差权重
MATERIALS LIBRARY VX 材质库 VX
用于blender 2.79的在线材质库
MESH TISSUE
Object Tesselation, Dual Mesh, 自动权重
作者: Alessandro-Zomparelli
维护: Alessandro-Zomparelli
Wiki Page (blender.org)
Tessellate
Tessellate tool allows you to copy a selected object (Component) on the faces of the active object (Generator), adapting its bounding box to the shape of quad-faces. Once the Tessellate button was pressed, then more options will appear in the Operator parameters. Update allows you to update the active the Tessellated mesh according to Component and Generator changes. You can also change the parameters of tessellation.
Colors-Weight Exchanger
Colors from Weight create a new Vertex Colors channel reading data from Vertex Weight Weight from Colors create a new Vertex Weight channel reading data from Vertex Colors
Dual Mesh
Dual Mesh modify the selected meshes creating dual meshes.
CELL FRACTURE CRACK IT 打碎它
Cell Fracture 破碎插件的延伸功能,可以快速制作石堆,裂木,泥巴,自带多个材质

【软件介绍】
Blender是一款开源的跨平台全能三维动画制作软件,提供从建模、动画、材质、渲染、到音频处理、视频剪辑等一系列动画短片制作解决方案。Blender 拥有方便在不同工作下使用的多种用户界面,内置绿屏抠像、摄像机反向跟踪、遮罩处理、后期结点合成等高级影视解决方案。同时还内置有卡通描边(FreeStyle)和基于 GPU 技术 Cycles 渲染器。以 Python 为内建脚本,支持多种第三方渲染器。
Blender 为全世界的媒体工作者和艺术家而设计,可以被用来进行 3D 可视化,同时也可以创作广播和电影级品质的视频,另外内置的实时 3D 游戏引擎,让制作独立回放的 3D 互动内容成为可能。
有了 Blender 后,喜欢 3D 绘图的玩家们不用花大钱,也可以制作出自己喜爱的 3D 模型了。它不仅支持各种多边形建模,也能做出动画!

【软件特色】
1.Blender中文版完整集成的创作套件,提供了全面的 3D 创作工具,包括建模(Modeling)、UV 映射(uv-Mapping)、贴图(Texturing)、绑定(Rigging)、蒙皮(Skinning)、动画(Animation)、粒子(Particle)和其它系统的物理学模拟(Physics)、脚本控制(Scripting)、渲染(Rendering)、运动跟踪(Motion Tracking)、合成(Compositing)、后期处理(Post-production)和游戏制作;2.跨平台支持,Blender中文版基于 OpenGL 的图形界面在任何平台上都是一样的(而且可以通过 Python 脚本自定义),可以工作在所有主流的 Windows(XP、Vista、7、8)、Linux、OS X 等众多其它操作系统上;
3.高质量的 3D 架构带来了快速高效的创作流程;
4.每次版本发布都会在全球有超过 20 万的下载次数;
5.小巧的体积,Blender中文官方版便于分发。

【功能介绍】
1.鼠标操作:Blender官方版操作是比较奇怪的,默认是右键进行编辑修改 3D 物体,左键定位3D光标,这和主流软件区别很大,也不符合常见软件的操作方式。但可以在选项设置中,交换左右键。2.编辑工作流:Blender 不支持可返回修改的节点式操作,任何物体创建完成或者编辑命令执行完毕后,修改选项就会消失,不可以返回修改参数。如果想要修改历史记录中,其中某一步的操作参数,只能先撤销到这步,修改完毕后,手工再重新执行一遍后续的所有修改。
3.雕刻与纹理绘制:这两个模式下的笔刷都是基于“屏幕投影”进行操作的,而非笔刷所在网格的“面法线方向”。由于 Blender 并不存在法线笔刷(笔刷选择也是屏幕投影),所以在操作方式和手感上,会和一般基于法线笔刷的雕刻类软件,或纹理绘制类的软件有所区别。
4.毛发系统:Blender 的毛发系统是基于粒子的,所以必须先创建粒子系统才能生成毛发。虽然粒子本身支持碰撞,但毛发系统并不支持碰撞。因此当毛发需要产生碰撞动画时,可以借助力场物体进行模拟,从而制作假碰撞的效果。
5.后期:视频编辑(Video Editing)是一个针对图像序列以及视频文件处理的一个简单的非线剪辑模块,可以设置转场,添加标题文字、音频、以及简单的调色等操作。和市面上一些常见的非线软件的区别在于,它自带的特效部分非常简单,很多时候是依赖 Blender 自身的功能,需要先将特效渲染出来,或者经过合成节点的处理后(例如:太阳光斑、抠像),并且输出成图像序列,才能继续进行合成制作,以达到想要的效果。
6.切换中文界面:执行菜单 File — User Preferences(快捷键 Ctrl + Alt + U),在弹出的 Blender User Preferences 界面中,切换到 System 选项卡,在该选项卡中勾选 International Fonts。然后单击 Language 下拉列表,选择 Simplified Chinese(简体中文),同时选中下方的 Interface(界面)、Tooltips(工具提示)、New Data(新建数据),即可完全开启 Blender 的中文化。注意:此功能需要 2.60 及以上版本。
7.中文输入(Win 版):由于 Blender 是国外团队开发,所以 Windows 平台的亚洲字符输入一直存在问题,必须通过剪贴板中转,不能直接输入。直到 2014 年底由于国人的代码贡献,官方才终于开始着手逐步进行解决。但对于中文输入法的支持度依然很有限(目前兼容性最好的是搜狗拼音),部分拼音输入法和五笔输入法则存在字符重复、漏字、缺字等问题。注意:此功能需要 2.73 及以上版本。

【使用教程】
如何创建新物体3D游标
每一个新建的物体,初始位置都是在3D游标上,如图一所示,立方体中心那个圈,就是3D游标,默认是在世界中央的
修改游标很简单,用鼠标左键点击一下,游标则被设定在当前鼠标光标位置上


选项卡创建物体
在左边的选项卡上,有创建这个分类,点击创建,然后在栏目上,有平面、立方体、圆环等,这些就是需要创建的物体了

创建指定物体
在这些选项中,如果你点击了立方体,那么会在3D游标的位置创建一个立方体,如果点的是球体,那么创建的是球体


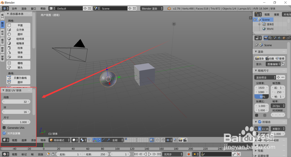
物体初始的一些属性
当创建一个新物体的时候,3D视图界面的左下方,可以编辑一些属性,比如球体的段数、环数
注意:这个属性面板只会在新建物体的时候出现一次,当物体进入编辑模式之后,这个面板就会消失了


快捷键
通过选项卡创建物体的效率很低,如果创建物体的数量多了,按照上面的方式来创建是需要花费不少时间的,下面说下快捷键
把鼠标放到3D视图上,然后按键盘的shift+A,即可以弹出创建物体的菜单

物体模式与编辑模式创建物体的区别
如果在物体模式创建的物体,那么这个物体是独立的
如果是在编辑模式下创建物体,那么这个物体与正在编辑的物体,是视为一体的
PS:物体的编辑模式,往下2节会讲,这里先简单的说个介绍,目前可以忽略

命名
重点:这是一个好习惯,因为当画面物体过多,多杂的时候,你可以通过大纲在物体名称快速找到这个物体

如何导入模型
打开我们的blender窗口。

选择工具菜单中的“File”。

选择“Import”。

然后选择我们模型的格式,这里就是blender默认支持的一些模型格式,例如我我们导入obj格式的模型。

找到我们的obj文件所在路径并选中,然后“Import Obj”导入模型。

这样我们的obj模型就导入了,其他格式的模型也一样。

渲染的参数设置
分辨率与帧数
分辨率就是你所渲染的图片或者动画的大小,帧范围指动画的长度,帧数不变的情况下,帧率越高,视频越流畅,时间长度越短

着色方式
可以相对的取消阴影、纹理、贴图等,主要是用于快速成一个大概的图,只有Blender渲染器包含这个选项,Cycles是物理计算,所有没有这个选项
PS:图2和图3,分别是有阴影与无阴影的区别



输出
图片的缓存位置,图片的格式,图片的品质等相关设置

采样率
采样率越高,噪点越少,照片越清晰,下面分别是128采样率和1280采样率,可以对比一下2个照片的噪点
注意:预览采样是指,在3D视频使用渲染着色(Shift + Z)



性能
这里可以设置固定的线程来渲染,当你在渲染期间需要用电脑进行其他工作的时候,可以保留1~2个线程出来,分块是指每个线程计算的一小块有多大面积

渲染与保存
按F12是渲染静态图片的快捷键,按Ctrl + F12是渲染动画的快捷键
其中渲染OpenGl,是指忽略其他参数,进行简单的物体渲染,按F3可以保存图片出来
PS:渲染动画默认是一帧帧的渲染为图片,如果需要直接渲染动画视频,在输出那里,把图片格式改为影片


blender中GREASEPENCIL的入门教学
最新加强的2D动画工具GreasePencil正式加入blender2.80。这使得blender不仅可以制作3D动画,也可以制作手绘2D动画,并且可以使用3D辅助进行镜头和动画处理。
原来的GreasePencil现在改名Annotate,它只作为标记注释类存在,不参与渲染输出,依然是按住D,左键画图,层在N面板里,基本没什么好说的了,因为功能简单。
船新的GreasePencil现在被列入添加物体内(shift+A)今天的2.8版本界面如下:

当添加一个Blank后,会出现一个东西,这个东西具有几种模式,当然主要是画画了,切换到draw模式就会出现一堆笔刷工具,还有右边的属性面板也会多出两个按钮分类,具体往下看

左边的笔刷自己试试就知道什么意思了,重点说说快捷键,这里不再按住D画画了,直接左键就可以画画,按住ctrl即为橡皮擦,按住shift为平滑模式,按住alt为直线,按住shift+alt为画多边形,按住ctrl+alt为选区删除
笔刷的控制在顶部或者属性面板的工具里,看个人喜好选择使用。笔刷提供了很多的参数控制,基本上是粗细,透明度,画笔抖动,平滑,材质选项。具体需要看手册,就不多讲了。

接下来看一下材质面板,这次GP为了方便画图,可保存材质,可以让你瞬间切换绘画内容,比如我们设置一个skin皮肤,只要选择皮肤材质就可以直接画出面积而不是线条,这都可以预设值好,方便和你的小伙伴一起创作分享,不至于搞乱了角色的皮肤色或者线条类型。材质里可以设置绘制的线条和填充颜色,也可以透明处理,线条支持虚线,支持感压,有手绘板的朋友可以畅快画图了,而且全部是矢量的,这增加了可控性,后面雕刻模式会讲到。

这次可不仅仅是单色填充了哦,支持纹理,棋盘格,渐变,单色,相当给力

接下来看看层,和原来的 GP很像,不过这次多了层矫正控制,可以控制颜色和线条粗细,但不破坏原有数据,并且提供了父子关系,方便制作动画。提供了洋葱皮,方便你绘制关键帧,提供更多的视图显示信息

左边的五角星是特效修改器,暂时有八个,看看效果吧。


Blender内原本的一些修改器也支持GP了,相当给力,在制作动画的时候更方便了。如果你对这些修改器不理解,那么看blender3D内的修改器吧,大同小异。再左边是约束,部分约束也支持了,因为GP已经作为一个创建单元了,所以完全可以和3D内容一起联合创作。

关于绘制动画时候的洋葱皮功能,一定要在overlays里打开显示,不然是没有的。这个功能在制作动画的时候非常重要。

雕刻模式下,可以看到左边的一堆雕刻工具,因为是矢量的关系,矢量线条的点是可控的,这也方便我们在画的不准的时候,线条粗细不满意,都可以使用雕刻工具进行微调,更舒服的是雕刻支持关键帧动画的,只要在空白的没关键帧的地方雕刻,即可生成新的雕刻后的关键帧,这样作细微的动画调整是不是更简单了呢?

关于关键帧动画制作,只要你在没关键帧的地方画画,自动会产生新的关键帧,你也可以shift+D复制你的关键帧进行处理,在strokes里有个插值功能,类似于flash的形变关键帧,它会自动生成两个关键帧内的过度补帧。

EEVEE视窗渲染入门教程
eevee渲染器也越来越成熟,当然用于工作还是有点麻烦,诸多功能还没做起来。我们先来学习如何使用它,知道它有哪些特性。
直接进主题,看看eevee有啥功能效果:

大致上,可以看到,采样控制,阴影精度控制,间接照明,SSS,屏幕空间反射,AO,体积光,动感模糊,景深,辉光
材质用的是Principled为主,这和cycles的机理差不多,后面实例看效果。
先来个简单的室内场景,如图

现在是在Clay模式下查看模型,没有任何效果。准备开启eevee。

顶部开启eevee渲染,右侧开启eevee控制,一盏灯,环境光黑色无照明,结果如图,类似于扫描线渲染效果
接下来我们给个HDRI照明,使整个场景亮起来,注意,这和cycles还是不一样的,毕竟都是假的,不是真光线追踪出来的

加入hdri照明后,所有东西都有了光感,这显然是太过了,所以hdri可以适当调低,后面我们会用到别的功能使得场景更亮
一般情况下,我第一开的都是AO,这样可以让场景有份量一些,现在太飘了。

距离和影响值根据场景的不同设置也不同,这样让物体之间有了触碰感,也有了份量一些
那接下来我们打开屏幕空间反射,这个会让反射物体更真实,因为不开的话,所有反射都是反射的环境hdri,打开后就会反射周围的物体了
注意看,和上图的对比,尤其的是地板,陶瓷,玻璃杯啥的具有反射性质的物体

屏幕空间反射渲染下面还有个是折射,建议也打开,现在看右上角的玻璃杯根本不像玻璃,因为材质没有调整

这是比较常用的做法,注意材质里的透明混合选项,我一般用alpha blend,看你需要,自己试试。,为了看玻璃效果,我特意再桌面上放了个玻璃杯,近点查看
其实,接下来的工作基本上是灯光和材质的琢磨了

随便调了一下材质,基本上Principled居多,不会的看这里
http://www.blendercn.org/1771.html

加大阴影的尺寸,默认的512明显锯齿严重,打开辉光,强度不用太高,不然就太辉光了。现在看起来舒服多了。

可以使用多个spot灯来模拟射灯效果。
下面看看体积光,世界体积光需要世界给个节点,看图,注意这里不是材质,是环境节点里

sss效果要在材质节点里开启sss,并在渲染面板里看启sss渲染才行。

Subsurface Translucency可以让物体更通透。screen SSS仅仅是颜色看起来模糊,比较表面化。

Subsurface Translucency(左边没开,右边开启)
如果刚才那个场景还是不满意光感,最后推荐开启这个东西,这个东西类似于很早前的辐射,可以产生光线反弹,效果更好

你只要把场景被这些小球包围即可,小球越多效果越好,当然也会越慢
顺便说说上面两个,第一个是反射球,它可以反射场景物体再影响带反射属性的材质,使得反射更逼真,第二个是镜面反射来影响反射型材质,可以做镜子啥的。
来看看解算后的效果

到此基本功能理解了,最后把采样提高就可以得到精细的效果了。来试试复杂点的效果



来试试吧,一起来实时渲染。
【常见问题】
如何设置简体中文Blender简体中文设置方法如下
1. 点击菜单File >> User Preferences。

2 在弹出窗口 “Blender User Preferences” 中选 System 选项卡,并依次勾选 International Fonts 、 Interface 和 Tooltips。

3. 再点击“Language:Default (Default)” 列表,选择 “Simplified Chinese (简体中文)”。

4. 点击 “保存为默认” 即可。

2.79新材质节点 PRINCIPLED 图解
Blender 2.79在Cycles渲染器下新增加了 一个principled材质节点,有了这个节点,我们做一些东西就不用再大费周章的连接很多节点了
原本想直接搬运国外的教学,一想还是算了,我就自己来个模型看参数的变化带来的效果
注意:此节点是Cycles渲染器节点,暂时只作用于Cycles,至于2.8的eevee以后再说
使用shift+A直接添加shader就可以得到,如下图:

我们先大致看一下这么多的东西是干啥用的,理解一下大致思路,再用图说明问题,请看

算法和物体的基本色
算法看场景需要更改,如果都是粗糙度很高的物品,那么光的反弹会特别乱,暗部不容易提亮,使用Multiscatter就可以提亮一些,物体基本色就是物体颜色了,也可以连接纹理,如图:

SSS(次表面反射)

只有当强度开启,下面两个参数才有作用,如果没有sss,下面的参数是改变不了什么的
当强度达到1的时候,自身纹理几乎看不到了,光在内部弹来弹去,以至于自身的颜色属性完全被内部光压没了,当然一般我们不会用那么强烈的sss,像人类的皮肤0.1以下就已经可以出通透感了

接下来是sss的范围,其实这三个数值分别是RGB,如果你想让蓝色反弹更远就增加第三个数字,这是我使用了5,很明显,凹处有泛蓝色出现了.
sss的颜色我就不做多讲了
金属,高光,粗糙度

金属度,可以理解为表面光滑的镜子反射,反色颜色受基础色影响,它的细节完全取决于周围环境,如果你是一个纯白背景,周围空无一物,那么反射出来的就是死板的白色,如果你想做白银,就直接用白色即可,如下图:

Specular我们理解为高光,其实物理上是物体只对高亮物体进行反射,为了增加高光的体现,我把物体改深一些,毕竟白色物体的高光不容易看到

注意:当金属度大于等于1的时候,高光的体现为0,因为物体已经反射了所有的环境,高光也就失去了意义。


为了更好的表现Tint,我把光源改成了屎黄色,虽然这个区别不大,但是左右两边对比看,瓶身的反射颜色有变化,tint越强越会体现自身的颜色,如果是0,那么就是反射的光源色

粗糙度的变化还是挺细微的,0.5以下数值变化,效果特别明显。
各向异性
这个其实是模糊反射的变种,模拟物体表面有规律的糙度变化,就像车床车出来的金属
注意:如果物体粗糙度为0,那这个是体现不出来的,因为它变成了一面镜子

还有个参数,是控制方向的,这个也不多说了,就是高光的偏移方向。如果有时候效果不明显,可以改改这个旋转参数,获得更好的结果
SHEEN
这个中文我不知道怎么叫,还是保留原味。sheen有点像模糊的高光反射,但是边缘有加亮效果,做丝绸啥的比较有用。sheen在0到1之间效果不明显,你可以手动输入大数字增加强度

它的Tint和高光的tint同理,自身颜色影响反射颜色的参数,不做演示了
清漆
这个质感有点像给物体刷了一层清漆,既能看到物体本身的质感又能出现一层通透感在外面包裹

Clearcoat参数在0-1之间效果也不是很明显,你可以手动增加强度,5的时候就很好感觉,从右边的图看出,自身的模糊反射的颗粒保留,高光处出现很平滑的高光
下面的参数是清漆的粗糙度,可以控制外层高光的模糊度,不做详述
折射率和透明
这个我们制作玻璃,水,透明材质需要
IOR是折射率,学过物理的都知道,比如水的折射率1.3,玻璃1.5,钻石2.4,如果等于1,那么就是光直接穿过,不进行偏转

Transmission为透明度,1的时候为完全透明,根据材质的需要自行调节
参数都演示完了,下面三个是法线贴图,清漆的法线贴图,还有各向异性的偏移控制
仔细看前面的所有的参数前面都有个接口,这就意味着你可以用贴图纹理进行局部控制,毕竟现实里的情况很复杂,不可能很纯净,这就看场景需要自己连接了,那么接下来我们就用principled完成这个矿泉水瓶的材质,不用别的shader
这里包含了几个材质:瓶盖,水瓶,水,标签贴纸
瓶盖是塑料的,基本上就是固有色加上点sss通透,再有一点模糊反射,就差不多了

瓶身和水,参数差不多,只是折射率和颜色有区别,当然水可以透明度1,很纯净

标签贴纸我加了一个凹凸贴图,因为标签也不可能那么平,肯定有起伏,加了高光,略微加了点金属反射还有sheen边缘亮度,很细微

最后就看你细节度了,比如指纹啊,划痕啊,自己试试看: )
【更新日志】
BLENDER 2.79 新增插件DYNAMIC SKY动态天空
插件位置 Toolshelf > Tools 栏
动态天空是一个使用程序纹理生成的太阳和天空的插件,并且有很多参数可调节
用于 Cycles 渲染的世界环境(添加一个动态天空必须得去世界环境里调用才会有效果)

ARCHIPACK
提供了一些参数化物体,提升CAD用户快速创建效率.
作者: Stephen Leger (stephen-l)
维护: stephen-l
插件位置 Toolshelf > Create 栏
可用物体
门
窗户
墙壁
楼梯
围栏
石板
地面
铁架
屋顶
主要特性
屏幕内实时操作
自动的交互布尔运算
可自定义的预设图形菜单
通过绘画画一堵墙 / 窗户/ 门
MAGIC UV
Magic UV (a.k.a. 拷贝/粘贴 UVs) 在2.78前只用于 buildbot builds 版本的blender
2.79, Magic UV 已经加入到官方版本里了.
新特性:
2.76以后增加的新功能.
Tutorial Video List (All features)
Tutorial Video List (New features since 2.76)
Bounding-Box Manipulator in Image/UV Editor
使用边界范围框来操作编辑UV.
支持位移,旋转,缩放操作.
3D V视图内移动UV
视图内用鼠标就可以操作编辑UV.
Texture Projection
Project the texture to the mesh from 3D View while displaying the texture.
Pack UV Extenstion (with same UV island packing)
“Pack UV” and merge the similar UV islands.
Texture Lock
Preserve UV coordinates while editing the meshes.
Mirror UV
Copy/Paste UV with Mirror-inverted
World Scale UV
Scale UV along to the mesh’s size.
Unwrap Constraint
Keep U or V coordinate during “Unwrap UV” operation.
Preserve UV Aspect
Restrain changing UV coordinate when the different sized texture will be attached to the mesh.
BUG修复:
用户报告的bug已经修复
Refactor and Adopt style guide.
MESH EDIT TOOLS网格编辑工具集
Face Inset Fillet: based completely on add-on by zmj100
Vertex Align: by zmj100
Edge Fillet Plus: by Gert De Roost – original by zmj100
Split Solidify: by zmj100, updated by zeffii to BMesh
Pen Tool: by zmj100
Mesh Cut Faces: by Stanislav Blinov (Stan Pancakes)
V/E/F Context Menu: by Stanislav Blinov (Stan Pancakes)
Edge Roundifier: by Piotr Komisarczyk (komi3D), PKHG
PKHG Face Extrude: by PKHG, based of geodesic domes add-on “faces function”
Set Edges Length: by “Giuseppe De Marco [BlenderLab] inspired by NirenYang”
Edge Tools: by Paul Marshall (brikbot)
Extrude and Reshape: by Germano Cavalcante (mano-wii)
Fast Loop: by Andy Davies (metalliandy)
Multi Extrude: by Liero, Jimmy Hazevoet
Offset Edges: by Hidesato Ikeya
Mesh to Wall: by luxuy_BlenderCN
Vertex Chamfer: by Andrew Hale (TrumanBlending)
Random Vertices: by Oscurart
Select Tools: by dustractor
Thanks to Macouno & CoDEmanX
Mesh Edit Tool adds several tools to Blender that are not available in the built in tools or provide different methods for similar tasks
Each Menu: Vert, Edge, Face & Utils is a sub panel that is closed by default in the Toolshelf Edit Mode Tools
The Icons in the closed panel headers contain some new/different selection tools & edit mode v/e/f Selection Modes for quick access to some tools, before opening the sub panels
In the ui there’s a variety of tools in each category, most tools have a small box to the right to provide some usage information to help users understand each tools basic requirements.
Hotkeys: most significant is in edit mode double right click brings up the Blender Vert/Edge/Face menus depending on v/e/f selection mode
Menu Integration is main tools into the ‘w’ key edit mode specials, selection tools into the edit mode select menu
Maintainer: meta-androcto, lijenstina
Wiki Page (blender.org)

SKINIFY
此插件可为骨架生成一个网格物体
支持 rigify (带手)
支持 BVH
使用简单,快速创建动画用代理网格

DISPLAY TOOLS 显示工具
插件位置 Toolshelf > Display 栏
Display Tools 用来加速你的工作流,视图显示这块,尤其多物体操作.
大部分用于线框显示和视图的显示操作
新工具 Fast Nav快速导航, (当移动物体的时候未选择的物体将会用线框显示)
插件有两种方式运行:
应用到选择物体.
应用到所有物体,如果没有物体选中.
作者: Jordi Vall-llovera Medina, Jhon Wallace, Jasperge, Pixaal, Meta-androcto
维护: meta-androcto, lijenstina
Wiki Page (blender.org)

BRUSH MENUS 笔刷菜单
不用再依赖工具栏图形按钮
快捷键 Alt/V
此插件可在3D视图内快速访问笔刷菜单和设置.
可使用大的或者小笔刷图标
此菜单不是用来存放整个雕刻部分的功能的,
主要是用于快速切换设置,不用打开工具栏.
支持自定义笔刷
BTRACE
插件位置 Toolshelf > Create Tab
添加物体特征 & 粒子跟踪 & 曲线跟随动画
作者: liero, crazycourier, Atom, Meta-Androcto, MacKracken
维护: meta-androcto, crazycourier
Wiki Page (blender.org)
IS KEY FREE
此插件位于文本编辑器工具栏
主要是给插件开发人员用于检测选择的快捷键是否可用,也显示他们应用的编辑器类型
也可用于用户设置自己的快捷键的时候检查是否可用

TURNAROUND CAMERA相机环绕
插件位置 Toolshelf > Animation Tab
相当简单, 创建围绕选择物体旋转360度的动画
做产品环绕动画非常有用

AUTO MIRROR 自动镜像
插件位置 Toolshelf > Tools Tab
在选择的轴向上自动添加镜像修改器,并可进入编辑模式编辑

CAMERA RIGS 相机绑定
插件位置 3d View 标题栏> Add 菜单 > Camera 菜单
创建一个 Dolly 或者 Crane 绑定
注意: 你必须得打开 Auto Run Python Scripts(User Preferences > File Menu面板)

SNAP UTILS LINE
高级顶点捕捉到物体并可创建面的工具
ADD ADVANCED OBJECTS添加高级物体
高级场景及物体创建套装
Delaunay Voronoi: by Domlysz, Points cloud Delaunay triangulation in 2.5D & cross-sections
Constellation: by Oscurart, Point to Point Constellation pattern generation
Add Light Template: by Rebellion, 三点光源创建
Aggregate mesh: by Liero, updated by Jimmy Hazevoet, 物体粒子阵列
Arrange on Curve: by Mano-Wii, 沿着曲线阵列物体
Circle Array: by Antonis Karvelas, 用一个空物体进行阵列操作
Copy2 vertices: edges or faces: by Eleanor Howick, 拷贝任何物体到一个选择的网格物体的点线面
CubeSter: by Jacob Morris, 把图像,图像序列或者音频转换成一个像素化高度图模型,保留颜色
Drop to Ground1: by Unnikrishnan(kodemax), Florian Meyer(testscreenings), 把选择的物体或者所有物体都放到地面上
Strut Generator: by Bill Currie (taniwha), Add struts meshes based on selected truss meshes
Easy Lattice Object: by Kursad Karatas, 形状编辑的快速变形
Object Add Chain: by Brian Hinton (Nichod), 创建一条铁链
Laplacian Lightning: by teldredge, Creates Laplace Lightning strikes between objects
Mangle Tools: by Phil Cote, 置换网格物体的顶点
Oscurart Chain Maker: by Oscurart, 在已有的骨架上创建一个链条并保持父子广西
3D Pixelate: by liero, 创建一个块状网格物体并附带点云(类似于我的世界)
Add Random Box Structure: by Dannyboy, 从网格物体创建随机的方块
Rope Creator: by Jorge Hernandez – Melenedez, 创建动态的绳索(使用布料)
Test Scenes: by meta-androcto, 快速测试场景的创建
Tri-Lighting Creator: by Daniel Schalla
Unfold transition by liero, atom, 翻转面或者创建面动画

EXPORT PAPER MODEL 导出纸模
导出激活网格为PDF或者SVG格式,包含烘焙的贴图
打印到纸上,板子上,铝箔片上等等.
可预览,可自定义布局,全部在Blender内完成
VSE 扩展工具
STORED VIEWS视图保存
保存存储视图和相机,以视图创建相机, 每个 .blend文件保存视图设置
添加相机标记用于相机动画的切换
RENDER CLAY 粘土渲染
简单的复选框就可以覆盖BI 或者 Cycles 内的所有材质,并使用一个基础漫反射颜色进行渲染
AUTO TRACKER 自动跟踪器
插件用于Blender内自动运动跟踪.
REFINE TRACKING SOLUTION 改善跟踪解算
只要点一下就能自动设置所有跟踪点的误差权重
MATERIALS LIBRARY VX 材质库 VX
用于blender 2.79的在线材质库
MESH TISSUE
Object Tesselation, Dual Mesh, 自动权重
作者: Alessandro-Zomparelli
维护: Alessandro-Zomparelli
Wiki Page (blender.org)
Tessellate
Tessellate tool allows you to copy a selected object (Component) on the faces of the active object (Generator), adapting its bounding box to the shape of quad-faces. Once the Tessellate button was pressed, then more options will appear in the Operator parameters. Update allows you to update the active the Tessellated mesh according to Component and Generator changes. You can also change the parameters of tessellation.
Colors-Weight Exchanger
Colors from Weight create a new Vertex Colors channel reading data from Vertex Weight Weight from Colors create a new Vertex Weight channel reading data from Vertex Colors
Dual Mesh
Dual Mesh modify the selected meshes creating dual meshes.
CELL FRACTURE CRACK IT 打碎它
Cell Fracture 破碎插件的延伸功能,可以快速制作石堆,裂木,泥巴,自带多个材质

